online kép - Fájl  tubefájl feltöltés file feltöltés - adja hozzá a fájlokat onlinefedezze fel a legújabb online dokumentumokKapcsolat
  
 

Letöltheto dokumentumok, programok, törvények, tervezetek, javaslatok, egyéb hasznos információk, receptek - Fájl kiterjesztések - fajltube.com

Online dokumentumok - kep
  

A KÖNYVVIZSGÁLAT CÉLJA



felso sarok

egyéb tételek

jobb felso sarok
 
 
bal also sarok   jobb also sarok

A könyvvizsgálat célja


1.1. A könyvvizsgálat meghatározása


A könyvvizsgálati tevékenység összetett feladat, tartalma a törvény által körülhatárolt:

a) A számviteli törvény hatálya alá tarozó cégeknél a beszámoló felülvizsgálata, szabályszerüségének, hitelességének tanúsítása annak megállapítására, hogy azt a számviteli törvény szerint készítették el, és hogy a beszámoló valós összképet ad a cég vagyoni, pénzügyi és jövedelmi helyzetéröl.

b) Vállalkozások, egyéb szervezetek alapításakor, átalakulásakor, megszünése­kor a törvényben elöírt értékelési, ellenörzési és véleményezési, záradékolási feladatok ellátása.

c) A könyvvizsgálók más, törvény szerint elöírt feladatának az ellátása.


Romániában általános érvényü jogszabályok a következö törvények és Kormányrendeletek:

- a számvitelröl szóló 1991/ 82-es törvény és annak utólagos módosításai;

- a Közpénzügyi Minisztérium 2005/1752-es Rendelete a beszámolókészítés kötelezettségröl és a számlatükörröl;

- a gazdasági társaságokról szóló 1990/31-es törvény és annak módosításai;

- a Román Könyvvizsgálói Kamaráról és könyvvizsgálói tevékenységéröl szóló 2000/591-es  Kormányhatározat;

- a könyvvizsgálói tevékenység megszervezéséröl szóló 1999/75-ös Kormányrendelet;

- a 1999/75-ös Kormány Rendeletet módosító 2002/67-es számú Rendelet;

- a Könyvvizsgálati tevékenységröl szóló 133/ 2002-es számú törvény;

- a belsö könyvvizsgálatról szóló 2002/672-es számú törvény.


A Romániában is a Nemzetközi Könyvvizsgálati Standardok (ISA) érvényesek, melyeket az IAPC (Nemzetközi Könyvvizsgáló Bizottság) az ACCA (Association of Chartered Certified Accountants - Bejegyzett Okleveles Könyvvizsgálók Egyesülete) és más nemzeti könyvvizsgáló egyesületek közremüködésével dolgoztak ki:


Szám

ISA

100

Bizonyosságot nyújtó megállapítások

120

Az ISA-keret elvei

200

A pénzügyi kimutatások könyvvizsgálatának célja és alapelvei

210

A könyvvizsgálati megbízások feltételei

220

A könyvvizsgálati munka minöségének ellenörzése

230

Dokumentálás

240

Csalás és hibák 828c23i

250

Törvények és jogszabályok figyelembevétele a pénzügyi kimutatások könyvvizsgálatánál

260

A könyvvizsgálat témáinak közlése az irányítással megbízott személyekkel

300

Tervezés

310

Az üzleti tevékenység ismerete

320

Lényegesség a könyvvizsgálatban

400

Kockázatbecslés és belsö ellenörzési rendszer

401

Könyvvizsgálat számítógépes információs rendszerek esetében

402

Szolgáltató szervezeteket igénybe vevö gazdálkodó szervezetekre vonatkozó könyvvizsgálati szempontok

500

Könyvvizsgálati bizonyítékok

501

Könyvvizsgálati bizonyítékok, kiegészítö módszerek alkalmazása specifikus tételekre

505

Külsö megerösítés

510

Elsö megbízás - nyitó egyenlegek

520

Elemzö eljárások

530

Könyvvizsgálati, mintavételezési és egyéb szelektív vizsgálati eljárások

540

Számviteli értékelések könyvvizsgálata

550

Kapcsolt vállalkozások

560

A fordulónap utáni események

570

A cég tevékenysége folytatásának elve

580

Vezetés nyilatkozatai

600

Más könyvvizsgáló munkájának felhasználása

610

A belsö audit munkájának figyelembevétele

620

Szakértö munkájának felhasználása

700

Könyvvizsgálói jelentés a pénzügyi kimutatásokról

710

Összehasonlító adatok

720

Egyéb információk az audithoz kapcsolódóan

800

Könyvvizsgálói jelentés különleges célú könyvvizsgálati megbízásoknál

810

A pénzügyi elörejelzések vizsgálata

910

Megbízás a pénzügyi kimutatások átvilágítására

920

Megbízás pénzügyi-számviteli információk megállapodás szerinti vizsgá­la­tá­nak végrehajtására

930

Megbízás pénzügyi információk összeállítására

IAPS 1005

­Nemzetközi Könyvvizsgálati Állásfoglalások - Kisvállalatok könyv­vizs­gá­la­tá­nak szempontjai

IAPS 1007

A vezetéssel való kommunikáció


A 200-as témaszámú, A pénzügyi kimutatások könyvvizsgálatának célja és álta­lá­nos alapelvei" Nemzetközi Könyvvizsgálati Standard[1] alapján a könyvvizsgálat célja: "képessé tegye a könyvvizsgálót arra vonatkozó véleménye kialakítására, hogy a pénzügyi kimutatásokat minden lényeges vonatkozásban a pénzügyi beszámolókészítés meghatározott elveinek megfelelöen állították-e össze". Ezek lehetnek a Nemzetközi Számviteli Standardokban rögzített elvek, de lehetnek valamely ország nemzeti standardjai is.

A pénzügyi kimutatásokról alkotott könyvvizsgálói véleménynek tartalmaznia kell a következö kifejezéseket: "a valóságnak megfelelö és korrekt képet (összképet)"adnak illetve a "minden lényeges összefüggést korrekt módon mutatnak be".

A pénzügyi kimutatások részei: a mérleg, az eredménykimutatás, a pénzügyi helyzetben bekövetkezett változásokról szóló kimutatás (például cash flow-kimu­ta­tás), megjegyzések, valamint egyéb olyan kimutatások vagy magyarázó anyagok, amelyeket a pénzügyi kimutatások részeként határoznak meg. Azt, hogy mit tartalmazhatnak a könyvvizsgálat alá vont pénzügyi kimutatások, és mit nem, döntöen a nemzeti törvényi elöírások és számviteli standardok határozzák meg.

Különbséget kell tennünk a könyvvizsgálat és a kapcsolódó szakmai szolgál­ta­tá­sok között, melyek átvilágításokat, megállapodás szerinti vizsgálatokat és beszámoló-össze­ál­lí­tást foglalnak magukban. Ezekkel késöbb foglalkozunk. Az átvilágítások és a megálla­po­dás szerinti vizsgálatok nem nyújtanak a könyvvizsgálattal azonos szintü bizonyosságot, és az összeállítási jelentés semmiféle könyvvizsgálói "véleményt" nem tartalmaz.


Fontos megjegyezni, hogy a könyvvizsgáló nem hitelesíti és nem garantálja a pénzügyi kimutatások helyességét, a könyvvizsgáló jelentést készít arról, hogy véleménye szerint a pénzügyi kimutatások a pénzügyi helyzetröl a "valóságnak megfelelö és korrekt képet adnak-e", illetve "korrekt módon mutatják-e azt be".


A könyvvizsgálat célja: képessé tegye a könyvvizsgálót arra vonatkozó véleménye kialakítására, hogy vajon a pénzügyi kimutatásokat minden lényeges vonatkozásban a pénzügyi beszámoló készítésének meghatározott elvei szerint állították-e össze.


Megkülönböztetünk külsö könyvvizsgálati és belsö audit tevékenységet. Vala­mennyi törvényi elöírás szerinti könyvvizsgálatot és egyéb, az elözöekben ismertetett megállapodást a vizsgálandó társaságnál vagy szervezetnél külsö könyvvizsgáló végez (a továbbiakban külsö könyvvizsgáló). A belsö audit általában a társaság vagy a szervezet alkalmazásában lévö könyvvizsgálónak a feladata.


1.2. Történeti áttekintés


A könyvvizsgálói hivatás több száz éves múltra tekint vissza. Az ókori egyiptomi és római feljegyzések tanúsága szerint már akkoriban is foglalkoztattak az adószedök és vagyonkezelök munkáját ellenörzö embereket. A középkori Anglia feudális föurai független auditorokat fogadtak fel, nekik kellett bizonyosságot szerezni afelöl, hogy a földbérlök adói megfelelöen tükrözik-e a birtokból származó bevételeiket. Megálla­pí­tá­saikat az auditorok hangosan olvasták fel, erre vezethetö vissza az "auditor" szó. A hang­súlyt elsösorban a csalás és más szabálytalanságok feltárására helyezték. Noha a hangsúlyok mára megváltoztak és az auditor szerepe jóval bonyolultabbá vált, a könyvvizsgálat fogalma semmiképpen sem mai keletü.


A könyvvizsgálat kialakulása


Az üzleti tevékenység a legtöbb országban gazdasági társaság formában zajlik:

- Részvénytársaság, amelynek részvényei vagy tökéje forgalmazható. Ilyenek: a Public Limited Company (Plc) Nagy-Britanniában, az Aktiengesellschaft (AG) Németországban, a Kabushiki Kaisha (KK) Japánban), a Societate pe actiuni (SA) Romániában. Az ilyen társaságok alapításánál a törvény általában meghatározza a jegyzett töke legkisebb összegét és a részvényesek számát.

- Korlátolt felelösségü társaság amelynek üzletrészei vagy tökéje nem forgalmazható, például a Limited Company (Ltd) Nagy-Britanniában, a Gesellschaft mit beschrankter Haftung (GmbH) Németországban, a Proprietary Companies (Pty) Ausztráliában, illetve a Societate cu răspundere limitată (SRL) Romániában.

- Közkereseti társaság, betéti társaság és egyéni vállalkozó.


A legtöbb országban a jogi személyiséggel rendelkezö gazdasági társaságokat és egyes, jogi személyiséggel nem rendelkezö gazdasági társaságokat a cégbíróságon vagy valamely más állami szervezetnél be kell jegyeztetni.


A modern könyvvizsgálat kezdetei a XIX. századra tehetök, ekkor alakult ki a gazdasági társaság mint független jogi személyiség fogalma. A könyvvizsgálat kialakulása a tulajdonosok és az ügyvezetés szétválásával kezdödött, majd hamarosan szükségessé vált a tulajdonosi (részvényesi) érdekek védelme ott, ahol a tulajdonosok már nem vettek részt a napi döntéshozatalban. A hitelkapcsolatok bövülésével felmerült annak az igénye, hogy a hitelezök megbízható, valós képet kapjanak a vállalkozások vagyoni, pénzügyi és jövedelmezöségi helyzetéröl.


Az Association of Chartered Certified Accountants (ACCA - Bejegyzett Okleveles Könyvvizsgálók Egyesülete) 1891-ben, az US Institute of Certified Public Accountants (AICPA - Amerikai Hites Könyvvizsgálók Intézete) 1887-ben, és a Nederlands Instituut van Register Accountants (NivRA - Holland Bejegyzett Könyvvizsgálók Intézete) 1895-ben alakult meg. Más intézetek, különösen az európaiak, nem sokkal a II. világháború elött vagy után jöttek létre, a németországi Institut der Wirtschaftsprüfer [Könyvvizsgálók Intézete] 1932-ben, a francia Ordre des Experts Comptables 1945-ben alakult meg.

Romániában a Román Könyvvizsgálói Kamara 2000-ben jött létre az 591-es számú törvény alapján, azóta tevékenységét folyamatosan erösíti, és tagjainak létszámát növeli.


Az évek során az auditorokkal szemben támasztott képzési, etikai és oktatási követelmények a gazdasági társaságok könyvvizsgálatának és beszámolási kötelezett­ségeinek bövülésével jelentösen megnövekedtek.


Sokszor értelmezik úgy, hogy a könyvvizsgálat feladata a csalás, hamisítás és adóelszámolási hibák feltárása. Ilyen hibák számos országban, különösen Közép- és Kelet-Európában, valamint a volt Szovjetunió területén is gyakoriak, ahol az adó­el­számolás külön könyvvizsgálat tárgya. Ezekben az országokban a pénzügyi kimutatások kötelezö könyvvizsgálata viszonylag új keletü, hiszen itt korábban nem létezett aktív tökepiac, így nem volt különbség az adózási és a pénzügyi számviteli adatok között.


A könyvvizsgálat célja, amint azt fentebb említettük, jelentés készítése a pénzügyi kimutatások "valóságosságáról és korrektségéröl", illetve a pénzügyi kimutatások "korrekt bemutatásáról", és ezt a csalás az adóelszámolások csak olyan mértékben befolyásolhatják, amilyen mértékben azok a beszámolókészítési elveket befolyásolják, illetve amennyire azok a pénzügyi kimutatások szempontjából lénye­gesek.



Csalás és hiba


A 240. témaszámú, Csalás és hibák 828c23i címü Nemzetközi Könyvvizsgálati Standardban rögzítettek szerint a csalás szándékos cselekedet, amely lehet okmá­nyok meghamisítása vagy eszközök jogellenes eltulajdonítása, vagy a számviteli politika helytelen alkalmazása.

A csalásnak nincs általános jogszabályi definíciója, és végsö soron a bíróság dönti el, hogy törvénybe ütközö csalásról van-e szó vagy sem. A könyvvizsgálónak általában feltételezett, de nem bizonyított csalással, hamisítással van dolga.

A hiba a nem szándékos cselekedet, amely lehet a számviteli politika helytelen alkalmazása, tények figyelmen kívül hagyása vagy téves értelmezése, illetve lehetnek számszaki hibák is.


A két meghatározás között olyan jelentéktelen a különbség, hogy a könyv­vizs­gálati eljárás mindkettönél azonos. Az egyetlen különbség akkor merülhet fel, ha a könyvvizsgálót a törvény arra kötelezi, hogy bizonyos jogellenes cselekményekröl a felügyeleti szerveknek jelentést tegyen.


A könyvvizsgálat a pénzügyi kimutatások "valóságosságáról és korrektségéröl" számol be, amelyet csak a csalás és az adóelszámolások befolyásolhatnak olyan mértékben, amennyire azok a beszámolókészítési elveket befolyásolják, és amennyire lényegesek. A Nemzetközi Könyvvizsgálati Standardokkal összhangban végzett könyv­vizsgálati munkát úgy kell megtervezni, hogy az ésszerü bizonyosságot nyújtson arról, hogy a pénzügyi kimutatások nem tartalmaznak lényeges hibás állítást. Ugyanakkor a könyvvizsgálati munkának lehetnek olyan belsö korlátai, amelyek a könyvvizsgálót megakadályozzák abban, hogy képes legyen feltárni a lényegesen hibás állításokat. Ide tartozik a mintavétel, az a tény, hogy a könyvvizsgálati bizonyítékok többsége inkább meggyözö, mintsem bizonyító erejü, valamint hogy a belsö ellenörzési rendszereknek is megvannak a saját belsö korlátaik. Ezért és számos egyéb okból, az a könyvvizsgálat, amely nem tárja fel a lényeges hibás állításokat, nem feltétlenül gondatlanul végzett könyvvizsgálat.


Bizonyosság nyújtására szóló megbízások


A 100. témaszámú, Bizonyosság nyújtására szóló megbízások címü Nemzetközi Könyvvizsgálati Standardban rögzítettek szerint a bizonyosság nyújtására szóló megbízás olyan megbízás, mely során a számviteli szakembert valamely más személy hatáskörébe tartozó téma meghatározott és arra alkalmas kritériumok szerinti érté­ke­lé­sé­re vagy felmérésére kérik fel, valamint arra, hogy az adott témáról bizonyos szintü bizonyosságot nyújtó következtetését a felhasználó részére kinyilvánítsa. Fontos különbséget tennünk a könyvvizsgálat alapján nyújtott bizonyossági szint (amely a magas szintü bizonyosság) és más, a bizonyosság nyújtására szóló megbízások alapján adott bizonyossági szintek között, amelyek a megbízás jellegétöl függöen alacsonyabb szintü bizonyosságot nyújthatnak.

A bizonyosság nyújtására szóló megbízások számos fajtája létezik bármely alábbi kombinációban:

- megbízás több témakörröl szóló jelentés elkészítésére, amely tartalmazhat pénzügyi és nem pénzügyi információkat;

- megbízások, melyek magas vagy közepes szintü bizonyosságot szolgáltatnak;

- megbízás hitelesítés nyújtására és közvetlen jelentéskészítésre;

- megbízás belsö és külsö jelentés készítésére;

- megbízás a magán- és a közszférában.


Bizonyossági szintek

A fejezetben ismertetett jelentésekben adott bizonyossági szinteket az alábbi táblázatban foglaltuk össze, melyet a 120-as témaszámú, A Nemzetközi Könyvvizsgálati Standardok Keretelvei címü standardból vettünk át.


Forrás: ACCA, Könyvvizsgálat és belsö felülvizsgálat, tankönyv, Magyar Könyvvizsgálói Kamara, Budapest, 2002., 4. p.


Pénzügyi kimutatások átvilágítására szóló megbízások


Ez a témája a 910. témaszámú Nemzetközi Könyvvizsgálati Standardnak. A stan­dard rögzíti, hogy a pénzügyi kimutatások átvilágításának célja: a könyv­vizs­gáló azoknak az eljárásoknak az esetében, melyeknél nem áll rendelkezésére olyan bizonyíték, mint egy könyvvizsgálatnál, megállapíthassa, hogy jutott-e olyasmi a tudomására, ami miatt úgy ítéli meg, hogy a pénzügyi kimutatásokat "minden lényeges vonatkozásban" nem a vonatkozó beszámolókészítési elvekkel összhangban készítették el (negatív bizonyosság).


A pénzügyi kimutatások átvilágítása képessé teszi a könyvvizsgálót arra, hogy megállapíthassa: jutott-e olyasmi a tudomására, ami arra utal, hogy a kimutatásokat nem a vonatkozó beszámolókészítési elvekkel összhangban készí­tették el.

A könyvvizsgáló munkája során szakmai szkepticizmussal él, és elismeri, hogy fennállhatnak olyan körülmények, amelyek miatt a pénzügyi kimutatások lényeges hibás állításokat tartalmazhatnak.


1.3. A külsö könyvvizsgálat célja


A könyvvizsgálat iránti igény középpontjában a kimutatások felhasználói, az érintettek követelményei állnak. Az éves pénzügyi kimutatásokban az igazgatóság és az ügyvezetés elszámolnak a tulajdonosoknak az általuk kezelt vagyonnal. Számos más külsö személynek is szüksége lehet a pénzügyi kimutatásokra a társasággal kapcsolatos döntése meghozatala során. A bankok, szállítók, hitelezök, lehetséges befektetök és alkalmazottak is érdekeltek lehetnek a társaság pénzügyeinek megismerésében. A független könyvvizsgáló megbízásának követelménye teljesíti azt az igényt, miszerint bizonyosságot kell nyújtani arról, hogy a pénzügyi kimutatások objektívek, elfogulatlanok, nem manipuláltak, tehát a felhasználók szükségletei szem­pontjából relevánsak.


A könyvvizsgálat hangsúlyai eltolódtak az egyes tételek részletes ellenörzésétöl az alkalmazott rendszerek és az azok alapján készített pénzügyi kimutatások általános átvizsgálása felé.

Ennek a változásnak a következö okai vannak:

- a modern vállalkozások növekvö mérete és komplexitása;

- az egyre pontosabb, bonyolultabb számítógépes rendszerek;

- annak a követelménye, hogy a könyvvizsgáló az eredménykimutatásról is készítsen jelentést, amely tartalmazza az idöszakra vonatkozó valamennyi gazdasági esemény áttekintését, és nem csak az év végi egyenlegeket, mint korábban.


A könyvvizsgálat elönyei


A külsö könyvvizsgálat iránti igény elöször akkor fogalmazódik meg, amikor a vállalkozás tulajdonosa és az ügyvezetése elválik egymástól. Vannak azonban magában rejlö elönyei annak is, ha a pénzügyi kimutatásokat akkor is könyvvizsgálat alá vonják, ha azt törvényi szabályozás nem írja elö.

A menedzsment vitáit könnyebb rendezni. Egy olyan társulásnál például, ahol igen bonyolult a nyereségelosztás formája, szükség lehet a könyvek független vizsgálatára, hogy a nyereség a lehetö legprecízebb megállapítását és elosz­tá­sát biztosítani lehessen.

A tulajdonosi struktúra lényeges változásaira is sor kerülhet, ha a régi könyvekben minösítés nélküli könyvvizsgálói jelentés van, például: ha egyéni vállalkozók összeolvadására kerül sor új társulás létrehozása céljából.

A harmadik fél részére benyújtott finanszírozási kérelem esélyeit növeli, ha a könyveket auditálták. Ugyanakkor tudnunk kell, hogy a bankokat általában jobban érdekli, hogy milyenek a vállalkozás kilátásai, vagy hogy milyen hitelfedezet érhetö el, mint az, hogy auditálták-e a pénzügyi kimutatásokat.

A könyvvizsgálat általában tartalmazza az üzletmenet mélyreható vizsgálatát, mely révén a könyvvizsgáló a menedzsmentnek konstruktív javaslatot tehet az üzletmenet hatékonyságának növelésére.


A könyvvizsgálat hátrányai


A hátrányok alapvetöen kétfélék:

A könyvvizsgálati díj. Természetesen a könyvvizsgáló szolgálatait meg kell fizetni. Ez az oka annak, hogy nagyon kevés társulás és még kevesebb egyéni vállalkozó hajlandó könyveit megvizsgáltatni. Az ö esetükben a számviteli szakértö fö feladata, hogy elkészítse a pénzügyi kimutatásokat, illetve hogy adó­taná­csadóként és általános pénzügyi tanácsadóként müködjön.

A könyvvizsgálat során a könyvvizsgáló a számára fontos információkat a megbízó munkatársaitól és ügyvezetésétöl kapja, melyhez kénytelen munka­idejüket igénybe venni. A professzionális könyvvizsgálónak a könyv­vizsgálatot gondosan kell megtervezni, hogy az általa okozott fennakadást a minimálisra csökkentse.


A belsö audit és a külsö könyvvizsgálat különbségei


Fontos, hogy a belsö audit és a külsö könyvvizsgálat különbségeit és azonos­sá­gát megértsük és felismerjük. A belsö audit és a külsö könyvvizsgálat eredete azonos, hiszen mindkettöt a gazdálkodó szervezeten belüli hatékony ellenörzés növekvö igénye tette szükségessé.

A külsö és belsö auditorok szoros együttmüködése kívánatos, és különösen fontos, hogy a tevékenységüket a maximális hatékonyság érdekében összehangolják. Ugyanakkor céljukat, hatókörüket és feladatkörüket tekintve számos alapvetö különbség is van közöt­tük.



Belsö audit

Külsö könyvvizsgálat

Célja

Tanácsadás a menedzsment részére arról, hogy megfelelöen szilárd-e a belsö ellenörzési rendszer ahhoz, hogy védelmet nyújtson a veszteségek ellen.

Vélemény nyilvánítása arról, hogy a pénzügyi kimutatások a valóságnak megfelelö és korrekt képet adnak-e, illetve korrekt módon mutatják-e be azt.

Jogszabályi alapja

Általában nincs jogszabályi követelmény, azonban a legújabb vállalatirányítási ajánlásokban azt javasolják, hogy amennyiben a vállalkozásnál nincs belsö audi­táló részleg, akkor rendszeresen fel kell mérni, hogy nincs-e ilyenre szükség.

Jogszabályi elöírás a korlátolt fele­lös­ségü társaságok és a közszféra esetében.

Hatóköre

A gazdálkodó szervezet vala­mennyi területe, üzleti tevékeny­ség és pénzügyi terület.

Pénzügyi terület.

Módszere

Növekvö mértékben kockázati alapú.

Növekvö mértékben kockázati alapú.

Kockázatok felmérése

A pénzügyi kimutatások alapját képezö tranzakciók vizsgálata.

Ellenörzési rendszer értékelése

Rendszerek tesztelése

Javaslattétel tökéletesítése.


Feladatköre

Tanácsadás és javaslattétel a belsö ellenörzéssel és a vállalat-irányítással kapcsolatban.

Vélemény nyilvánítása arról, hogy a pénzügyi kimutatások a valóságnak megfelelöek és korrekt képet adnak-e, illetve korrekt módon mutatják-e be azt.


Forrás: ACCA, Könyvvizsgálat és belsö felülvizsgálat, tankönyv, Magyar Könyvvizsgálói Kamara, Budapest, 2002., 6-7. p.


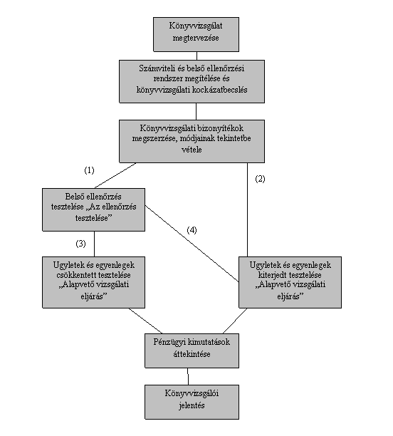
1.4. A külsö könyvvizsgálat hatóköre


A könyvvizsgálat szakaszai


A könyvvizsgálati munka alapvetöen gyakorlati feladat, és minden könyvvizsgálat más és más. Ennek ellenére a könyvvizsgálat számos szakaszát meg lehet határozni. Ezt mutatja a következö ábra:



Forrás: ACCA, Könyvvizsgálat és belsö felülvizsgálat, tankönyv, Magyar Könyvvizsgálói Kamara, Budapest, 2002., 7. p.


Megjegyzések

Ebben a szakaszban a könyvvizsgáló elözetes értékelést készít a vállal­ko­zás belsö ellenörzési rendszeréröl.

(1) Ha valószínü, hogy a belsö ellenörzési rendszerek eredményeként a pénzügyi kimutatások "a valóságnak megfelelö és korrekt képet adnak", akkor a könyvvizsgáló az ellenörzési rendszereket teszteli.

(2) Ha a rendszerek gyengének látszanak, akkor a könyvvizsgáló nem "támasz­kodik" a belsö ellenörzési rendszerekre, hanem a pénzügyi kimutatásokban kimutatott ügyletek és egyenlegek kiterjedt tesztelését végzi el.

(3) Ha a belsö ellenörzési rendszerek megfelelöen müködnek, a könyvvizsgáló csökkentheti a fent ismertetett kiterjedt tesztelést, és "támaszkodhat" a belsö ellenörzési rendszerekre.

(4) Ha nem, akkor kénytelen lesz "alapvetö vizsgálati eljárást" végezni.

Végezetül a könyvvizsgáló a pénzügyi kimutatások egészét áttekinti, és kialakítja könyvvizsgálói véleményét.


Az ismertetett megközelítési mód a könyvvizsgálat kockázati alapú megközelítése (néha rendszer alapú megközelítésként is emlegetik). A kockázat és a belsö ellenörzés rendszerének felmérése után a könyvvizsgáló minden valószínüség szerint képes lesz véle­ményt nyilvánítani arról, hogy a pénzügyi kimutatások "valóságnak megfelelö és korrekt képet adnak-e", illetve "korrekt módon mutatják-e azt be". A fent ismertetett szakaszokat a továbbiakban részletesen is kifejtjük.


1.5. A könyvvizsgálati és a számviteli munka összefüggése


A könyvvizsgálat és a számvitel szoros kapcsolatban vannak, de egymástól eltérö tevékenységek. A társaság igazgatóságának felelössége a gazdasági eseményeket pontosan rögzítö és az éves pénzügyi kimutatások alapját képezö nyilvántartások kialakítása. Szin­tén az igazgatóság felelössége, hogy a pénzügyi kimutatások elkészítéséhez következetes és megfelelö számviteli politikát alakítson ki. A pénzügyi kimutatásoknak összhangban kell lenniük a jogszabályi elöírásokkal és a számviteli alapelvekkel.

A könyvvizsgálót elsösorban e munkának a végeredménye érdekli, tehát az, hogy vajon a pénzügyi kimutatások "a valóságnak megfelelö és korrekt képet" adnak-e. Ahhoz, hogy a könyvvizsgáló a véleményét kialakítsa, mélyrehatóan ismernie és értenie kell a számviteli területet. Az igazgatóság gyakorlatilag a könyvvizsgáló véleményét kéri a megfelelö számviteli politika alkalmazásával kapcsolatban. A könyvvizsgálónak azonban mégsem a számvitelt kell elötérbe helyeznie, hanem azt kell figyelembe vennie, hogy a pénzügyi kimutatásokban megjelenö kép mennyire elfogadható (elsösorban) a társaság tulajdonosai számára.


1.6. A könyvvizsgálói jelentés mint kommunikációs médiuM


A könyvvizsgálói jelentés


A könyvvizsgálói jelentés az egyetlen kommunikációs csatorna a könyvvizsgáló és a vizsgált társaság tulajdonosa között. A jelentés az a híd, melyen keresztül a könyvvizsgáló a birtokában lévö nagy mennyiségü információt tömörített formában eljuttatja a tulajdonosokhoz.

Ahhoz, hogy az információkat tömörített formában lehessen közvetíteni, a könyvvizsgálói jelentésnek rendkívül szükszavú, szinte képletként alkalmazható kifejezéscsoportokból kell állnia, ahol minden egyes kifejezésnek külön speciális jelentése van. Ilyenek például a jogi szakkifejezések is. Ezek a kifejezések azonban gyakran nem azt jelentik, ami az elsö pillanatban eszünkbe jut, és jelentöségük jóval nagyobb, mint gondolnánk. A számviteli szakember számára minden a standard formátumtól való eltérés jelentös, amely fontos további adatokat szolgáltathat. Ezért lényeges, hogy a könyvvizsgáló ismerje a következöket:

a minösítés nélküli könyvvizsgálói jelentés formáját és az alkalmazott kifejezések jelentését;

azokat a helyzeteket, amelyekben minösített könyvvizsgálói jelentést kell készíteni, valamint az abban alkalmazandó kifejezéseket (minösített jelentés korlátozott véleménnyel; minösítéssel ellátott jelentés);

azokat a helyzeteket, melyekben a könyvvizsgáló a jelentést tiszta véleménnyel látja el, de fontos lehet további részletes megjegyzések hozzáfüzése, amelyekben kiemeli a számvitel valamely meghatározott szempontját (minösített jelentés tiszta véleménnyel; figyelemfelhívással ellátott tiszta vélemény).


A tiszta és minösítés nélküli standard jelentés egy példája:


KÖNYVVIZSGÁLÓI JELENTÉS

(címzett)


Elvégeztük a XXX. december 31-i fordulónapra elkészített mérlegének és az évre vonatkozó eredmény kimutatásának és cash flow-kimutatásának vizsgálatát. A pénzügyi kimutatások elkészítése az ügyvezetés felelössége. A mi felelösségünk a pénzügyi kimutatások véleményezése az elvégzett könyvvizsgálat alapján. Könyv­vizsgálatunkat a Nemzeti Könyvvizsgálati Standardokkal összhangban hajtottuk végre, melyek a Nemzetközi Könyvvizsgálati Standardokkal összhangban vannak. A stan­dardok értelmében a könyvvizsgálat tervezése és elvégzése révén ésszerü bizonyosságot kell szerezni arról, hogy a pénzügyi kimutatások nem tartalmaznak lénye­ges hibás állításokat. A könyvvizsgálat magában foglalja a pénzügyi kimu­ta­tások tényszámait és kijelentéseit alátámasztó bizonyítékok szúrópróbaszerü vizsgálatát. Tartalmazza az alkalmazott számviteli alapelvek és az ügyvezetés lényegesebb becsléseinek megítélését, valamint a pénzügyi kimutatások átfogó bemutatásának értékelését. Álláspontunk szerint az elvégzett könyvvizsgálat elfogadható alapot nyújt a pénzügyi kimutatásokra vonatkozó véleményünk kinyilvá­ní­tásához.

Véleményünk szerint a pénzügyi kimutatások a valóságnak megfelelö és korrekt képet adnak (vagy azokat "minden lényeges vonatkozásban korrekt módon mutatják be") a társaság xxx. december 31-i pénzügyi helyzetéröl, eredményhelyzetéröl és müködésének eredményéröl, cash flow helyzetéröl az ..... értelmében .... (és össz­hangban vannak a .....)

Könyvvizsgáló

Dátum, cím


"Egy könyvvizsgáló akkor állíthatja, hogy valamely pénzügyi kimutatás a valóságnak megfelelö és korrekt, ha:

a) az általa bemutatni szándékozott üzleti tranzakciók stb. szempontjából releváns;

b) objektív, elfogulatlan..., és olyan nem részrehajló és igazolható bizonyítékokon alapszik, amelyek alkalmasak alátámasztani azt." (Lee)


1.7. Lényegesség a könyvvizsgálatban


A lényegesség fogalma alapvetö a kimutatásokban bemutatott és csoportosított adatok szempontjából. A 320. témaszámú Lényegesség a könyvvizsgálatban címü Nemzetközi Könyvvizsgálati Standard útmutatást ad ebben a témában, és rámutat arra, hogyan függ össze mindez a pénzügyi kimutatások nem megfelelö könyvvizsgálói véleménnyel való ellátásának kockázatával. (Ezt a kockázatot nevezik "könyvvizsgálati kockázatnak.)

Az IASC a lényegességet a "A pénzügyi kimutatások elkészítésének és bemutatásának keretelveiben" a következö módon határozta meg:

Az információ lényeges, ha annak hiánya vagy hibás állítása befolyással lehet a felhasz­nálóknak a pénzügyi kimutatások alapján hozott gazdasági döntéseire. A lényeges­ség függ a tétel vagy a hiba nagyságától, amit annak hiánya vagy hibás állítása konkrét körül­ményei között ítélnek meg. Tehát a lényegesség inkább egyfajta küszöbérték vagy határ­érték, semmint olyan sajátos minöségi jellemzö, mellyel az információnak rendelkeznie kell ahhoz, hogy használható legyen.

Az információ lényeges, ha annak hiánya vagy hibás állítása befolyással lehet a felhasználóknak a pénzügyi kimutatások alapján hozott döntéseire. A lényegesség függ a tétel vagy a hiba nagyságától, amit annak hiánya vagy hibás állítása konkrét körülményei között ítélnek meg.

A 320. témaszámú Nemzetközi Könyvvizsgálói Standard számos könyvvizsgálói alapelvet határoz meg, amelyeket alább tárgyalunk.


Könyvvizsgálati alapelvek


"A könyvvizsgálónak a könyvvizsgálati munka végzése során figyelembe kell vennie a lényegességet és annak összefüggését a könyvvizsgálati kockázattal."

A lényegesség és a könyvvizsgálati kockázat szintje között fordított összefüggés áll fenn. Minél magasabb a lényegesség szintje, annál alacsonyabb a könyvvizsgálati koc­ká­zati szint, és fordítva. Ahol például alacsony a lényegesség, ott növekszik a könyvvizsgálati kockázat, és a könyvvizsgáló ezt úgy kompenzálhatja, hogy vagy további ellenörzési rendszerek tesztelését hajtja végre, hogy csökkentse az ellenörzési kockázat becsült szintjét, vagy csökkenti a feltárási kockázatot azzal, hogy növeli az alapvetö vizsgálati eljárások számát.


"A könyvvizsgálat célja, hogy képessé tegye a könyvvizsgálót arra vonatkozó véleményének kialakítására, hogy a pénzügyi kimutatásokat minden lényeges vonatkozásban a pénzügyi beszámolókészítés meghatározott elveinek megfelelöen állították-e össze."

A könyvvizsgáló a megfelelö lényegességi szintet úgy állapítja meg, hogy meghatározza azokat a mennyiségi szempontból lényeges hibás állításokat, amelyek következtében a kimutatások alapján az adott valóságnak megfelelö és korrekt kép nem érvényesülne.

A lényegességet a tervezés fázisában gyakran alacsonyabb szinten állapítják meg, mint ami feltétlenül szükséges lenne ahhoz, hogy csökkenjen a fel nem tárt hibás állítások kockázata, és ahhoz, hogy foglalkozni lehessen azzal a potenciális problémával, hogy a lényegességi szintet egy késöbbi idöpontban helyesbíteni kell a beszerzett bizonyítékok alapján.

Az alapkérdés a gyakorlatban az, hogy milyen "nagynak" kell lennie a tételnek ahhoz, hogy lényegesnek lehessen tekintetni.


"A könyvvizsgálónak a lényegességet figyelembe kell vennie:

a vizsgálati eljárások jellegének, idözítésének és kiterjesztésének eldöntésekor;

a hibás állítások hatásának értékelésékor."

A könyvvizsgálónak elegendö könyvvizsgálati eljárást kell terveznie ahhoz, hogy a pénzügyi kimutatásokban lényeges hibás állítások feltárására vonatkozó elvárása ésszerü legyen. A lényegtelen tételek nem befolyásolják a kimutatások alapján alkotott képet, tehát figyelmen kívül hagyhatók.


Lényegesség és megítélés


A kérdés az, hogy melyek legyenek azok a konkrét tesztek, amelyeket a könyvvizsgáló alkalmaz arra vonatkozó döntésének meghozatalakor, hogy vajon egy tétel lényegesnek mondható-e vagy sem. A következö lényeges pontokat kell megfontolni:

Minöségi szempontok, mint például a számviteli politika, nem pontos vagy nem megfelelö leírása.

Viszonylag kis összegeknek, például a hó végi eljárásban, ha megismétlödnek, össze­ge­zödve lényeges hatásuk lehet.

A lényegesség viszonylagos tényezö, és viszonylagos megfogalmazásban kell figyelembe venni. 1 000 RON könnyen lehet teljességgel lényegtelen egy nagy társaság kimutatásaiban, míg egy kisvállalkozás esetében valószínüleg az ellenkezöje lesz igaz. Továbbá az e cím alatt tárgyalt bármely összeget a következö vonatkozásban kell megítélni:

a pénzügyi kimutatások átfogó szintjén lévö tételek;

az egyes számlaegyenlegek, illetve ügyletek szintjén lévö tételek;

a törvényi és egyéb közzétételre vonatkozó elöírások, melyek értéktöl függet­lenül elöírhatják azok közzétételét, például az igazgatóság javadalmazása tekintetében;

az elözö évek megfelelö összege.

Megítélés kérdése, hogy melyek legyenek azok a konkrét tesztek, melyeket a könyv­vizsgáló alkalmaz arra vonatkozó döntésének meghozatalakor, hogy vajon egy tétel lényegesnek mondható-e, vagy sem.


Egy tétel lényegességének meghatározása


Az USÁ-ban a SEC, az Értékpapír- és Tözsdebizottság (Securities and Exchange Commission - az értékpapírtörvények legföbb felügyeleti szerve, általában csak nevének kezdöbetüiröl ismert) gyakorlati szabályként a következöket adja meg:

a 10% fölötti hiba lényeges;

az 5% és 10% közötti hiba lényeges lehet;

az 5% alatti hiba nem lényeges.


Könyvvizsgálati alapelv


"A pénzügyi kimutatások korrekt bemutatásának értékelésekor a könyvvizsgálónak fel kell mérnie, hogy a nem helyesbített hibás állítások összessége, amelyeket a könyvvizsgálat során feltárt, lényeges-e."

A könyvvizsgálónak fel kell jegyeznie a nem helyesbített hibás állításokat, melyeket a könyv­­vizsgálat során feltárt, és meg kell határoznia, hogy azok összessége lényeges-e. Egyéb olyan lehetséges hibás állításokat is figyelembe kell vennie, melyeket konkrétan nem tártak fel, ilyenek például a feltételezett hibák. Ha a szóban forgó összegek a könyv­vizs­gáló véleménye szerint lényegesek, akkor vagy további könyvvizsgálati eljárásokat kell elvégeznie, vagy fel kell kérnie a megbízót a pénzügyi kimutatások helyesbítésére.


Könyvvizsgálati alapelv


"Ha az ügyvezetés nem helyesbíti a pénzügyi kimutatásokat, és a könyvvizsgáló a kiterjesztett könyvvizsgálati eljárások eredménye alapján sem állíthatja, hogy a nem helyesbített hibás állítások összessége nem lényeges, akkor a könyvvizsgálónak mérlegelnie kell a könyvvizsgálói jelentés megfelelö minösítését."

Ha a könyvvizsgáló nem adhat ki minösítés nélküli véleményt, akkor ún. minösített könyvvizsgálói jelentést kell készítenie.




[1] ACCA- könyvvizsgálat és belsö felülvizsgálat, tankönyv, Budapest, 2002, 1. p.

Találat: 3436


Felhasználási feltételek