| kategória | ||||||||||
|
| ||||||||||
|
| ||
|
||||||||||
Minöségirányítás és minöségügyi rendszerelemek
4. rész:
A minöségjavítás irányításának irányelvei
ISO (a Nemzetközi Szabványügyi Szervezet) az egyes nemzeti szabványosítási szervezetek (az ISO tagszervezetek) világszövetsége. A nemzetközi szabványalkotási munkát rendesen az ISO müszaki bizottságain keresztül végzik. Minden tagszervezetnek, amely érdekelt olyan témában, amelyre müszaki bizottságot hoztak létre, joga, hogy ebben a müszaki bizottságban képviselve legyen. Az ISO-val kapcsolatban álló nemzetközi szervezetek, kormányzati és nem-kormányzati szervek szintén részt vesznek ebben a munkában. Az ISO szorosan együttmüködik a Nemzetközi Elektrotechnikai Bizottsággal (IEC) az elektrotechnikai szabványosítás minden kérdésében.
A müszaki bizottságok által elfogadott nemzetközi szabványtervezeteket körözik szavazás céljából a tagszervezetek között. Nemzetközi szabványként való kiadás legalább az egy-egy szavazatot leadó tagszervezetek 75%-ának jóváhagyását követeli meg.
Az ISO 9004-4 nemzetközi szabványt az ISO/TC 176 "Minöségirányítás és minöségbiztosítás" müszaki bizottság SC 2 Minöségrendszerek albizottsága készítette el.
Az ISO 9004 a következö részekböl áll, "Minöségirányítás és minöségügyi rendszerelemek" általános címmel:
- 1. rész: Irányelvek
- 2. rész: A szolgáltatások irányelvei
- 3. rész: A szolgáltatási 323e46d anyagok irányelvei
- 4. rész: A minöségjavítás irányításának irányelvei
- 5. rész: A minöségtervezéshez irányelvei
- 6. rész: Minöségbiztosítási kézikönyv a létesítményi irányítás számára
- 7. rész: A kialakítás (konfiguráció) irányítás irányelvei
Az 1. rész az ISO 9004:1987 korszerüsítése.
Az A-függelék az ISO 9004 integráns része. A B-függelék csak információs célokat szolgál.
Ha bevezetünk egy (pl. az ISO 9004 szerinti) minöségrendszert, a vállalat vezetésének biztosítania kell, hogy a rendszer a minöség fejlesztését folyamatosan megkönnyíteni és elösegíteni legyen képes. A vállalat vezetésének minden szintjén állandó cél kell legyen, hogy törekedjenek a vevök megelégedésének elérésére és a minöség folyamatos fejlesztésére.
A termékek és szolgáltatások minösége fontos a versenyképesség szempontjából. A folyamatos minöségjavítás szükséges a vállalat versenyhelyzeti poziciójának növeléséhez. Ki kell emelni, hogy egy új termék, szolgáltatás, vagy gyártástechnológia bevezetéséhez és a folyamatos minöségjavításhez egyaránt innovatív stratégia megfontolása szükséges.
A minöségjavítás motivációja abból a szükségletböl ered, hogy a vevök számára növekvö értéket és megelégedést szolgáltassunk. Egy vállalat minden dolgozója ki kell fejlessze tudatában, hogy minden technológiát hatékonyabbá és még hatékonyabbá kell tenni kevesebb selejt és eröforrás felhasználás mellett.
A hatékonyság és termelékenység növeléséböl a fogyasztók, a vállalat és dolgozói látnak hasznot és végsö soron az egész társadalom. A folyamatos minöségjavítás növeli a vállalat versenyképességét és alkalmat ad dolgozóinak arra, hogy ehhez hozzájáruljanak, növekedjenek és kiemelkedjenek.
Minöségirányítás és minöségügyi rendszerelemek
4. rész:
Minöségjavítás irányításának irányelvei
Az ISO 9004 jelen része vállalatvezetési irányelveket ad ahhoz, hogy egy szervezeten belül be lehessen vezetni a folyamatos minöségjavítást.
Ezen irányelvek elfogadása és bevezetése olyan tényezöktöl függ, mint a szervezet kultúrája, nagysága, természete, az általa gyártott termékek vagy nyújtott szolgáltatások, a piac és az általa kielégített fogyasztói igények. Ezért, a szervezetböl egy olyan fejlesztési folyamatnak kell kinönie, amely a saját szükségleteihez és forrásaihoz alkalmazkodik.
Az ISO 9004 jelen része nem használható fel szerzödéses, jogi szabályozási vagy tanúsítási célokra.
Az alábbi szabvány olyan rendelkezéseket tartalmaz, amelyek, a jelen szöveg meghivatkozása révén az ISO 9004 jelen részét is képezik. A kiadás idején a meghivatkozott kiadás voolt érvényben. Minden szabványt revízióra kerül, és azok a szerzödö felek, akik e szabványra kívánnak hivatkozni, igyekezzenek arra törekedni, hogy a legfrissebb kiadását használják az alant hivatkozott szabványnak. Az IEC és ISO tagállamok jegyzéket vezetnek a mindenkor hatályos nemzetközi szabványokról.
ISO 8402: -[1] Minöségirányítás és minöségbiztosítás - Szakkifejezések.
Az ISO 9004 jelen része alkalmazásakor az ISO 8402 meghatározásai az alábbi meghatározásokkal együttesen érvényesek:
3.1. Folyamat: Egymáshoz rendelt források és tevékenységek, melyek az inputokat outputokká alakítják át.
1. MEGJEGYZÉS: A források magukban foglalják a személyzetet, az eszközöket, berendezéseket, technológiát és a módszereket.
3.2. Ellátási lánc: Egymáshoz rendelt folyamatok sora, amelyek a beszállítóktól inputot fogadnak el, ehhez az inputhoz értéket tesznek hozzá és a fogyasztók számára outputokat állítanak elö.
MEGJEGYZÉSEK:
2 az inputok és outputok lehetnek termékek vagy szolgáltatások.
3 a fogyasztók és szállítók a vállalathoz képest lehetnek belsök és külsök.
4 az ellátási lánc egy egységét ábrázolja az 1. ábra.
3.3. Minöségjavítás: A vállalatnál a tevékenységek és folyamatok hatékonyságának és termelékenységének növelésére átfogóan bevezetett intézkedések annak érdekében, hogy mind a vállalat, mind a fogyasztói pótlólagos haszonhoz jussanak.
3.4. minöségveszteségek: A folyamatokban és tevékenységekben adott források potenciáljának ki nem használásából adódó veszteségek.
5. MEGJEGYZÉS: A minöségveszteségre példák a vevö megelégedettségének elvesztése, a fogyasztó, a vállalat vagy a társadalom számára nagyobb érték hozzáadási alkalmának elvesztése, valamint a források elpocsékolása. A minöségveszteség a minöségköltségek alhalmaza (lásd 4.3.).
3.5. Megelözö intézkedés: Egy potenciális nonkonformitás, hiba, vagy egyéb nemkívánatos szituáció okainak eleve megszüntetésére irányuló intézkedés, melynek célja a bekövetkezés megakadályozása.
3.6. Helyesbítö intézkedés: Egy meglévö nonkonformitás, hiba, vagy egyéb nemkívánatos szituáció okainak megszüntetésére irányuló intézkedés, melynek célja az ismételt bekövetkezés megakadályozása.
6. MEGJEGYZÉS: A folyamatok outputjaira vonatkozó he-lyesbítö intézkedések magukban foglalják a javítást, után-munkálást, vagy -illesztést a folyamat outputjának nonkon-formitása, hibája vagy egyéb nemkívánatos jelensége meg-szüntetésére.
Egy vállalat termékeinek, szolgáltatásainak és egyéb outputjainak a minöségét meghatározza azon vevök megelégedettsége, akik ezeket használják és azon folyamatok hatékonyságának és termelékenységének eredménye, ame-lyek létrehozzák és fenntartják.
A minöségjavítást a folyamatok fejlesztésével lehet elérni. Egy vállalat minden tevékenysége és munkadarabja egy, vagy több folyamat eredménye.
A minöségjavítási eröfeszítéseket a fejlesztési alkalmakat egyre kutató erökre kell koncentrálni, semmint várni arra, hogy majd jön egyre probléma, amely majd erre alkalmat ad.
A folyamat outputjainak javítása csökkenti, vagy megszünteti a fellépett problémát. A
megelözö és helyesbítö intézkedések megszüntetik vagy csökkentik a problémák okait, ezáltal csökkentik, vagy meg is akadályozzák azok jövöbeni ismétlödését. Így a megelözö és helyesbítö intézkedések fejlesztik a folyamatokat a vállalaton belül és a minöségjavítás kritikus pontjai.
A folyamatos minöségjavítás környezetének megteremtéséhez a felelösség és a vezetö szerep a vállalat legfelsö vezetéséé. A menedzserek a minöségjavításhez szükséges környezet megteremtéséhez az elkötelezettséget és a vezetö szerepet tetteikkel, a források állandóságával és allokálásával közvetítik. A menedzserek vezetik a minöségjavítást a szándék és a célok közvetítésével, saját munkafolyamataik folytonos fejlesztésével, a nyílt kommunkáció, a team munka és az egyén tiszteletbentartása környezetének ápolásával és azáltal, hogy a vállalat minden dolgozóját felhatalmazzák arra és lehetövé teszik számára, hogy saját munkafolyamatait fejleszthesse.
A minöségjavítás környezete gyakran megkívánja a közös értékek, hozzáállás és magatartás egy új szabályrendszerét, amely a vevök igényeinek kielégítésére koncentrál és egyre újabb kihívásokat tüz ki célként. Azok az értékek, hozzáállás és magatartás, amelyek lényegesek a folyamatos minöségjavítás számára, az alábbiakat foglalják magukba:
a figyelemnek mind a külsö, mind a belsö vevök igényeinek kielégítésére koncentrálása;
a teljes ellátási lánc bevonása a minöségjavításbe a beszállítóktól a fogyasztókig;
a legfelsö vállalatvezetés elkötelezettségének, vezetö szerepének és bevonásának demonstrálása;
a minöségjavítás kihangsúlyozása, mint ami mindenkinek munkaköri kötelessége, akár team munkáról, akár egyéni tevékenységröl van szó;
a problémák kézbevétele a folyamatok fejlesztésével
valamennyi folyamat szüntelen fejlesztése;
nyílt kommunkáció létrehozása az adatokhoz és információkhoz történö hozzáférés révén;
a team munka és az egyén megbecsülésének elöbbrevitele;
a döntések adatok elemzése alapján történö meghozatala.
A minöségjavítás számára célokat kell kitüzni az egész szervezeten belül. Ezeket szorosan integrálni kell az átfogó üzleti célokkal és rá kell koncentrálni a vevök megelégedettségének növelésére, a folyamatok hatékonyságára és termelékenységére. A minöségjavítás céljait úgy kell meghatározni, hogy az elörehaladást mérni lehessen. Világosan érthetöknek kell lenniük, kihívónak és helytállónak. E célok elérésére stratégiákat kell lefektetni és meg kell állapodni abban, hogy mindenkinek együtt kell müködni ezek elérése érdekében. A minöségjavítás céljait rendszeresen felül kell vizsgálni éa ezeknek tükrözniük kell a fogyasztók változó elvárásait.
A nyílt komunikáció és a team munka lebontja a szervezeti és személyi korlátokat, amelyek ellene hatnak a hatékonyságnak, a termelékenységnek és a folyamatok állandó fejlesztésének. A nyílt kommunikáció és team munka kiterjesztendö a teljes ellátási láncra, beleértve a szállítókat és a fogyasztókat is. A kommunikáció és a team munka bizlaomra épülnek. A bizalom létfontosságú mindenki számára, aki részt akar venni a fejlesztési munka témáinak kialakításában és követésében.
Az elismerési folyamat elösegíti az értékekkel, a hozzáállással és magatartással konzisztens, a minöségjavítás érdekében teendö intézkedéseket. (lásd 4.2.2.)
A sikeres elismerési folyamatok kihangsúlyozzák az egyéni növekedést és fejlödést és értékelik azokat a tényezöket, amelyek befolyásolják egy ember munkateljesítményét (pl. alkalom, szervezet, környezet). Továbbá, a sikeres elismerési folyamatok kiemelik a csoportteljesítményt és a csoportos elismerést és bátorítják a gyakori és informális visszacsatolást.
7. MEGJEGYZÉS: A jutalmazási rendszereknek konzisztensnek kell lenniük az elismerési folyamattal. Különösen, a jutalmazási rendszereknek el kell kerülniük azt, hogy az egészségtelen, romboló hatású belsö versengést segítsék elö.
Az állandó oktatás és képzés mindenki számára fontos. oktatási és képzési programmok fontosak a minöségjavítási környezet létrehozásához és fenntartásához. Egy szervezet minden tagját, beleértve a vezetés legfelsö szintjeit, ki kell képezni és oktatni a minöségügy elveire és gyakorlatára és a minöségjavítás megfelelö módszereinek alkalmazására. Ez magában fog-lalja a minöségjavítás eszközeinek és technikáinak használatát (lásd A-melléklet). Minden ki- és továbbképzési programmot felül kell vizsgálni a minöségügy elveivel és gyakorlatával való összhangjára nézve. A ki- és továbbképzés hatékonyságát rendszeresen értékelni kell. Az alkalmazástól elválasztott képzés ritkán hatékony (lásd 7.3.).
A minöségjavítás eröfeszítései arra irányulnak, hogy a minöségveszteségek csökkentésére lehetöséget adjanak. A minöségveszteségeket hozzá kell rendelni azokhoz a folyamatokhoz, amelyek okozták. Fontos, hogy azokat a minöségveszteségeket is, amelyeket nehéz mérni, legalább megbecsüljük, ilyenek a vevö goodwilljának elvesztése és az emberi potenciálok nem teljes kihasználása. A vállalatoknak csökkenteni kell a minöségveszteségeket és minden eszközt meg kell ragadni ahhoz, hogy a minöséget javítsák.
Bár az A-mellékletben leírt bármely technika gyakorlati alkalmazása valamelyes elörehaladást von maga után, teljes potenciáljukat csak akkor fejthetik ki, ha alkalmazásuk és összehangolásuk strukturált keretek közt megy végbe. Ehhez minöségjavítási szervezésre, tervezésre és mérésre van szükség és felül kell vizsgálni minden minöségjavítási tevékenységet.
A minöségjavítás szervezésének hatékony útja a minöségjavítás lehetöségeinek meghatározása mind függölegesen a szervezeti hierarchián belül, mind vízszintesen azokban a folyamatokban, melyek a szervezeti határokon belül folynak le. A minöségjavítás szervezése során az alábbi feladatokkal találkozunk:
össze kell fogni azokat az eszközöket, melyek a vállalat minöségjavítási tevékenységéhez fö minöségjavítási célokat, politikát, stratégiát, átfogó irányítást, támogatást és széleskörü koordinációt rendelnek hozzá;
meg kell határozni a funkcionális szervezeten átnyúló minöségjavítási szükségleteket és célokat és forrásokat kell hozzájuk rendelni a müködésük érdekében;
meg kell teremteni a minöségjavítási célok érdekében team-tevékenység keretében történö munkálkodást a közvetlenül felelös és felsö vezetöi területeken;
a szervezet minden tagját ösztönözni kell minöségjavítási tevékenységre munkájávak kapcsolatosan és ezeket a tevékenységeket össze is kell fogni;
a minöségjavítási tevékenység elörehaladásának felülvizsgálata és értékelése.
A szervezeti hierarchián belül a felelösség a
minöségjavításban az alábbiakat foglalja magában:
olyan vállalatvezetési folyamatokat, mint a vállalat küldetésének meghatározása, a stratégiai tervezés, a szerepek és felelösségek tisztázása, források megszerzése és allokálása, ki- és továbbképzés elrendelése és elismerése;
a vállalat munkafolyamatai folyamatos javításának meghatározása és tervezése;
a vállalat adminisztratív-támogató folyamatai folyamatos javításának meghatározása és tervezése;
a minöségveszteségek csökkentésének mérése és követése;
egy olyan munkahelyi környezet kifejlesztése és fenntartása, amely jogosítványt ad, lehetövé teszi és elöírja a vállalat minden dolgozója részére, hogy a minöséget folyamatosan javítsa.
A szervezeti határokon átnyúló folyamatok esetében a minöségjavítási felelösség az alábbiakat foglalja magában:
minden egyes folyamat céljának és a szervezet célkitüzéseihez való viszonyának meghatározása és erröl megállapodás megkötése;
az osztályok közötti kommunikáció létrehozása és fenntartása;
az egyes folyamatokhoz a külsö és belsö vevök, szükségleteik és elvárásaik meghatározása;
a vevök szükségleteinek és elvárásainak specifikus vevö követelményrendszerré alakítása;
az egyes folyamatokhoz a szállítók meghatározása és részükre a vevök szükségleteinek és elvárásainak közlése;
a folyamatok javítási lehetöségeinek megkeresése, források allokálása a javításhoz és e javítások bevezetésének felügyelete.
A minöségjavítás céljai és tervei részét kell képezzék a vállalat üzleti terveinek.
A vállalatvezetésnek minöségjavítási célokat kell kitüzni a legszélesebb értelemben véve, beleértve a minöségveszteségek csökkentését is. A tervezést az üzleti tervek kidolgozási ciklusába kell beleilleszteni azért, hogy aegységes stratégiai elvek és irányítás mellett lehessen ezeket a minöségjavítási célokat elérni és a minöségpolitikát bevezetni. Ezeknek a terveknek a legnagyobb nagyságrendü minöségveszteségeket kell elsösorban megcélozniuk és ki kell terjendiük a vállalat minden beosztottjára és minden vezetöi szintjére.
A minöségjavítási tervek elkészítéséhez a szervezet minden tagját be kell vonni, a szervezet szállítóival és vevöivel együtt. Mindenki bevonása a munkába nagymértékben növeli a javítási lehetöségeket.
A minöségjavítási terveket gyakran egy sor specifikus minöségjavítási projekttel vagy tevékenységgel egyidejüleg vezetik be. A vállalatvezetésnek ügyelnie kell a bevezetési tevékenység követésére és ellenörzésére annak érdekében, hogy az integrálható lehessen a szervezet átfogó céljai és üzleti tervei közé.
A minöségjavítási tervek az újonnan felismert lehetöségekre és azokra a területekre koncentráljanak, ahol a fejlödés nem volt elégséges. A tervezési eljáráshoz az inputokat a vállalat minden szervezeti egységének szintjéröl, az elért eredmények jelentéseiböl és a szállítóktól kell beszerezni.
A vállalatnak egy olyan mérési rendszert kell kifejlesztenie, amely üzleti müveleti természetének megfelel. A tárgyilagos mérések rendszere a minöségjavítási lehetöségek feltárása és diagnosztizálása érdekében müködik és méri a minöségjavítási tevékenységek eredményeit. Egy helyesen kifejlesztett rendszer méréseket hajt végre az egységekben, osztályokon, az egyes szervezeti egységeken átnyúlóan és a teljes szervezet szintjén. A méréseknek a vevök megelégedettségéböl, a folyamatok hatékonyságából és a társadalmi veszteségekböl adódó minöségveszteségekhez kell kapcsolódniuk.
a) A vevök megelégedettségével kapcsolatos minöségveszteségek mérését a jelenlegi és potenciális vevökörröl szóló jelentésekböl, a versenytárs termékekröl és szolgáltatásokról készített felmérésekböl, a termékek és szolgáltatások teljesítményeiröl készített nyilvántartásokból, a bevételváltozásokból, a szolgáltató személyzet rutinellenörzéseiböl, az értékesítési ügyintézöktöl és a vevöreklamációkból, ill. kereseti igényekböl nyert információkra lehet alapozni.
b) A folyamatok hatékonyságával kapcsolatos minöségveszteségek mérését a nem-megfe-lelö termékhez felhasznált munkaerö-, töke- és anyagfelhasználás, termelési, szétválogatási, javítási vagy leselejtezési ráfordítások, technológiai folyamatok átállítása, várakozási idök, ciklusidök, kiszállítási teljesítmény, szükségtelen redundáns tervek, leltárnagyság és folyamatképességi és folyamatstabilitási statisztikai mérések információra lehet alapozni.
c) A társadalmi minöségveszteségek mérését a humán potenciál kihasználatlanságára (pl. amelyet tükröznek az alkalmazotti megelégedettségi felmérések), a környezetszennyezés által, a hulladékeltávolítás által és a szükös források kimerülése által okozott károkra lehet alapozni.
A változás jelensége közös sajátossága minden mérésnek. A mérések által mutatott trendeket statisztikailag értelmezni kell.
A trendek mérése és felrajzolása, mint a múlt teljesítményének "alapvonala" a számszerüen megadott célok kitüzésén és elérésén túlmenöen is fontos. A mérés megnöveli a tényekre alapozott felállítását a problémának.
A méréseket úgy kell jegyzökönyvezni és felülvizsgálni, mint a vezetöi beszámoló és a szervezet ellenörzési gyakorlatának integráns részét. A javítási folyamatba bevont embereket és szervezeteket informálni kell az általuk elért haladásról olyan stílusban, amely számukra érthetö és lemérhetö.
A minöségjavítási tevékenységet rendszeresen felül kell vizsgálni a vállalatvezetés minden szintjén annak érdekében, hogy meg lehessen bizonyosodni arról, hogy:
a minöségjavítási szervezet hatékonyan müködik;
a minöségjavítási tervek megfelelöek és be is tartatnak;
a minöségjavítási mérések alkalmasak és megfelelöek és kielégítö elörehaladást jeleznek;
a felülvizsgálat eredményeit betáplálták a következö tervkészítési ciklusba.
Ha bármilyen eltérést észlelnek, a megfelelö intézkedéseket meg kell tenni.
A minöségjavítás haszna hirtelen felszökik,
amikor a szerevezet a minöségjavítási programjait és tevékenységét konzisztens, fegyelmezett lépések
sorozata formájában, adatgyüjtésre és
-elemzésre alapozva végzi.
Ha a vállalatot helyesen vezetik és motiválják a minöségjavítás irányában, számos, különbözö komplexitású minöségjavítási projekt vagy tevékenység indul be folyamatosan és nyer bevezetést a szervezet minden szintjén, minden dolgozónál. A minöségjavítási projektek és tevékenységek az emberek mindennapi munkája részévé lesznek és jelentöségük változik a vállalatvezetési, vagy osztályszervezeten átnyúló teamet igénylötöl lefelé egészen azokig, amelyeket egyének, vagy dolgozók teamjei bírálnak el és vezetnek be.
A minöségjavítási projekt vagy tevékenység rendszerint egy javítási igény megfogalmazódásával kezdödik. Ennek elismerését minöségveszteségek mérésére és/vagy a szakterületi piacon elismert vezetö szervezetekkel való versenybeni összehasonlításra lehet alapozni (benchmarking). Ha egyszer meghatároztuk, a minöségjavítási projekt vagy tevékenység egy sor lépésen keresztül elörehalad és a munkafolyamatban elrendelt megelözö vagy helyesbítö intézkedések bevezetésében csúcsosodik ki annak érdekében, hogy ezt az új, javított teljesítményszintet el lehessen érni és meg lehessen örizni. Amikor a minöségjavítási projektek vagy tevékenységek befejezödtek, új minöségjavítási projektek vagy tevékenységek kerülnek sorra kidolgozásra és bevezetésre.
A vállalat minden dolgozóját be kell vonni a minöségjavítási projektek vagy tevékenységek kezdeményezésébe. A minöségjavítási projektek vagy tevékenységek szükségességét, tárgyát és jelentöségét világosan meg kell határozni és demonstrálni kell. A meghatározásnak tartalmaznia kell a vonatkozó hátteret és történeti visszatekintést, a velejáró minöségveszteségeket és a jelen állapotot, ha lehetséges specifikus, számszerüsített beállításban. Ki kell nevezni egy személyt vagy egy teamet, ezeset-ben egy team vezetöt is hozzá, aki felelös a projektért vagy a tevékenységért. Idötervet is kell készíteni hozzá és elegendö forrást kell hozzá allokálni. Intézkedni kell a tárgy, az idöterv betartásának, a források allokálásának és az elörehaladásnak a rendszeres felülvizsgálatáról.
Ennek a lépésnek az a célja, hogy növelje a javítandó folyamat természetének megértését adatok gyüjtése, validálása és elemzése útján. Az adatgyüjtést mindig gondosan felállított terv szerint kell végezni. Fontos, hogy a lehetséges okok vizsgálatát a legnagyobb tárgyilagossággal hajtsuk végre, a megelözö, ill. helyesbítö intézkedések lehetséges okaira vonatkozó elöítéletektöl mentesen. A döntéseket tényekre kell alapozni.
Az adatokat ki kell elemezni annak érdekében, hogy betekintést nyerjünk a javítandó folyamat lényegébe és hogy megfogalmazhassuk a lehetséges ok-okozati összefüggéseket. Lényeges, hogy különbséget tegyünk a véletlen egybeesés és az ok-okozati összefüggés között. Ha magasan konzisztens viszonyt észlelünk, akkor az adatokat ismételten le kell vizsgálnunk és igazolnunk kell gondosan megszerkesztett terv szerint újonnan gyüjtött adatok alapján.
Miután kielemeztük az ok-okozati összefüggéseket, a megelözö és helyesbítö intézkedésekre alternatív javaslatokat kell tenni és kiértékelni annak érdekében, hogy az okokat megszüntessük. Minden egyes javaslat elönyeit és hátrányait meg kell vizsgálnia a szervezet azon tagjainak, akiket bevontunk ezen intézkedések bevezetésébe. A sikeres bevezetés függvénye annak, hogy mennyire müködik mindenki benne együtt.
8. MEGJEGYZÉS: A minöségjavítást úgy kapjuk meg, hogy megelözö vagy helyesbítö intézkedéseket léptetünk életbe egy folyamatnál vagy egy még kielégítöbb output gyártása érdekében, vagy a nem-megfelelö output gyakoriságának csökkentése érdekében. Ha csak arra hagyatkozunk, hogy kijavítjuk a folyamatból kikerülö outputot javítással, utánmunkálással vagy kiválogatással, ezzel állandósítjuk a minöségveszteségeket.
A megelözö, ill. helyesbítö intézkedések bevezetése után megfelelö adatokat kell összegyüjteni és elemezni annak igazolására, hogy javulást értek el. Az igazoló adatokat ugyanarra a bázisra kell vetíteni, mint a felméréskor gyüjtött adatokat és fel kell állítani az ok-okozati viszonyokat. Vizsgálni kell a fellépö mellékhatásokat is, akár kívánatosak, akás nemkívánatosak.
Ha a megelözö, il.. helyesbítö intézkedések meghozatala után a nemkívánatos események nem szünnek meg, söt, körülbelül ugyanolyan gyakorisággal lépnek fel, mint annakelötte, akkor szükségessé válhat a teljes minöségjavítási projekt vagy tevékenység újbóli meghatározása és a visszatérés az elsö lépéshez.
Ha a minöségjavítás igazolást nyert, eredményeit fenn kell tartani. Ez rendszerint maga után vonja a müszaki adatok és/vagy üzemelési és adminisztratív folyamatok és gyakorlat megváltoztatását, szükségessé tehet ki- vagy továbbképzést, ezenfelül biztosítani kell azt, hogy a változások minden érintett munkaköri kötelességévé legyenek. A javított folyamatot az új teljesítményszintre le kell ellenörizni.
Ha elértük a kívánt javulást, új minöségjavítási projekteket vagy tevékenységeket kell kiválasztani és bevezetni. Mivel a további minöségjavítás mindig lehetséges, a minöségjavítási projektet vagy tevékenységet meg lehet ismételni új kitüzött célokkal. Célszerü fontossági sorrendet felállítani és idötervet készíteni minden egyes minöségjavítási projekt vagy tevékenység számára. A határidöknek nem szabad feszültséget okozni a tényleges minöségjavítási tevékenység elvégzésében.
9. MEGJEGYZÉS: A "plan-do-check-act" (tervezd meg-csináld meg-ellenörizd- cselekedj) ciklus a folyamatos minöségjavítás sémája. Az ISO 9004 e részében ismertetett minöségjavítási módszer aláhúzza ennek a ciklusnak az ellenörizd-cselekedj fázisát.
A tényhelyzet elemzésére és adatokra alapozott döntések vezetö szerepet játszanak a minöségjavítási projektekben és tevékenységben. A minöségjavítási projektek és tevékenységek sikerét megnöveli, ha az erre a célra kifejlesztett eszköztárat és technikákat helyesen alkalmazzuk.
Ahol csak lehetséges, a minöségjavítási döntéseket számszaki adatokra kell alapozni. A számadatok által bemutatott különbségek, trendek és változások alapján meghozott döntéseket gondos statisztikai feldolgozásra kell alapozni.
Egyes minöségjavítási döntéseket lehet nem-számszerüsített adatokra alapozni. Az ilyen adatok nagy szerepet játszhatnak a marketingben, a kutatás és fejlesztésben és a vállalati felsöszintü döntésekben. Megfelelö eszköztárat kell használni az ilyenfajta adatok korrekt feldolgozására a döntéselökészítéshez hasznos információ elöállításához.
A szervezet valamennyi tagját képezni kell arra, hogy hogyan kell alkalmazni a minöségjavítási eszköztárat és technikákat kinek-kinek a saját munkafolyamatai javítása céljára. A gyakorlati alkalmazástól elválasztott képzés ritkán hatékony. Az A-melléklet leírja a már kifejlesztett számos eszköz és technika egyikét-másikát. Az 1. táblázat felsorolja ezeket az eszközöket és technikákat és alkalmazási területeiket a minöségjavításban. Egyéb eszközök és technikák is használhatók specifikus alkalmazási területeken.
1. táblázat - A minöségjavítás eszköztára és technikái
|
Alpont |
Eszközök és technikák |
Alkalmazási területek |
|
A.1 |
Adatfelvételi formanyomtatvány |
Adatok rendszeres gyüjtése a tényekröl világos kép szerzése érdekében |
|
Eszközök és technikák nem-számszerüsített adatokhoz |
||
|
A.2. |
Affinitási diagramm |
Egy adott témában nagyszámú ötlet, vélemény vagy érdekeltség csoportosítására |
|
A.3. |
Benchmarking |
Egy folyamatnak más elismert vezetö cégek folyamataihoz hasonlítása a minöségjavítási lehetöségek meghatározása céljából |
|
A.4. |
Brainstorming |
Problémák lehetséges megoldásainak és a minöségjavítás potenciális lehetöségeinek feltárása |
|
A.5. |
Ok-hatás ábra |
Az ok-hatás ábrából leolvasható viszonylatok elemzése és közlése Megkönnyíti a probléma megoldását a szimptómától az okon át a megoldásig. |
|
A.6. |
Folyamatábra |
Egy meglévö folyamat leírása. Új folyamat megtervezése. |
|
A.7. |
Fa diagramm |
A téma és alkotóelemei közti kapcsolatok kimutatására. |
|
Eszközök és technikák számszerüsített adatokhoz |
||
|
A.8. |
Ellenörzö kártya |
Diagnózis: a folyamat stabilitásának kiértékelésére Ellenörzés: annak meghatározására, hogy mikor kell a folyamatba beavatkozni és mikor kell úgy hagyni, ahogy van Igazolás: a folyamat javulásának igazolására. |
|
A.9. |
Hisztogramm |
Az adatok varianciájának ábrázolására Vizuális információ szolgáltatása a folyamat viselkedéséröl Döntéshozatal arról, hogy hova kell koncentrálni az eröfeszítéseket. |
|
A.10. |
Pareto-diagramm |
Nagyságrendi sorrendet állít fel az egyes tételek közöt, hogy emnnyiben járulnak hozzá a végeredményhez. Rangsorolja a javítási lehetöségeket. |
|
A.11. |
Szórási diagramm |
Két, egymáshoz rendelt adatsor között a kapcsolat felfedezése és igazolása. Két, egymáshoz rendelt adatsor között a feltételezett kapcsolat igazolása. |
Ez a melléklet megismertet a minöségjavítás leghasználatosabb eszközeivel és technikáival. Az alábbi eszközöket és technikákat mind a nem-számszerüsített, mind a számszaki adatok elemzéséhez lehet alkalmazni. Elöször az adatfelvétel módjait mutatjuk be, mivel ezeket mindkét adattípushoz lehet alkalmazni. Utána ismertetjük a nem-számszerüsített adatokhoz használható eszközöket, végül a számszaki adatokhoz alkalmas eszközöket.
Az egyes eszközöket vagy technikákat az alábbi formában ismertetjük.
a) Alkalmazási terület: Az egyes eszközök vagy technikák használata a minöségjavításban.
b) Leírás: Az egyes eszközök vagy technikák rövid ismertetése.
c) Eljárásmód: Az egyes eszközök vagy technikák használatának folyamata lépésröl-lépésre.
d) Példa: Az egyes eszközök vagy technikák használatára példát is adunk.
Az adatfelvételi formanyomtatványt rendszeres adatgyüjtésre használjuk a tényekröl világos kép alkotása céljából.
Az adatfelvételi formanyomtatvány egy sablon adatgyüjtés vagy adatfelvétel céljára. Elösegíti a konzisztens módon végzett adatgyüjtést és megkönnyíti azok elemzését.
a) Annak a specifikus célnak a kitüzése, hogy miért ezeket az adatokat kell gyüjteni (a felteendö kérdések összeállítása).
b) A cél eléréséhez szükséges adatok meghatározása (a kérdések feltevése).
c) Annak meghatározása, hogy ki és hogyan elemzi az adatot (statisztikai módszerek).
d) Formanyomtatvány szerkesztése az adatrögzítéshez. Helyet kell hagyni annak az információnak a felvételére is, hogy
ki vette fel az adatot;
hol, mikor és hogyan vették fel az adatot.
e) Néhány adat felvételével és rögzítésével a formanyomtatványt elözetes kontrollnak kell alávetni.
f) Szükség esetén a formanyomtatványt felül kell vizsgálni és módosítani kell.
Egy fénymásoló gép egyes hibaokaihoz tartozó egyes hibák darabszámának felvételére alkalmas formanyomtatványt ábrázol az A.1. táblázat.
A.1. táblázat - Adatfelvételi formanyomtatvány
|
|
Hibatípusok |
||||
|
Hibaokok |
Hiányzó
|
Piszkos
|
Átüt a
|
Nem sorbarakott lapok |
Összesen |
|
Papír beszorul |
|
|
|
|
|
|
Nedvesség |
|
|
|
|
|
|
Festékprobléma |
|
|
|
|
|
|
Az eredeti állapota |
|
|
|
|
|
|
Egyéb (megadandó) |
|
|
|
|
|
|
|
|
|
|
|
|
|
|
|
|
|
Összesen: |
|
|
Adatgyüjtést végezte: Kelt: Hol: Hogyan: |
|||||
|
|
Az affinitási diagrammot arra használjuk, hogy egy külön témára benyújtott nagyszámú ötletet, véleményt vagy érdekeltséget csoportosítsunk.
Leírása
Ha egy külön témára nagyszámú ötletet, véleményt vagy érdekeltséget gyüjtöttünk össze, ennek az eszköznek a segítségével az információt csoportokba rendezhetjük a közöttük levö természetes kapcsolatok alapján. A módszer célja a kreativitás és a teljes eröbedobás serkentése. Legjobban kislétszámú csoporton belül müködik (ajánlatos, hogy ne legyen 8-nál több tagja), amelyen belül a tagok megszokták, hogy együtt dolgozzanak. Ezt az eszközt gyakran
anélkül, hogy az egyes kártyákat beleeröltetné csoportokba, a csoportok száma ne legyen tíznél több;
készítsen vagy helyezzen el a fejléc-kártyát, amely az egyes csoportok jelentését összefoglalja;
ezt a fejléc-kártyát tegye a csoport tetejére.
e) Minden egyes csoport kártyáiról az információt írja át csoportonként egy-egy papírlapra.
Könnyen
használható Könnyen
törölhetö



Világosan
megjelölt parancsok
Hozzáféréshez
titkos kód

Nem
számlálja a szétbontásokat
A.1.
ábra - Véletlenszerü kirakás az
A.2.2. c) lépése szerint
|
|
|
A.2.3. Példa
A telefon-üzenetrögzítö berendezéssel szemben támasztott követelményeket mutatja be az A.1. ábra és az A.2.2. táblázat.
A.2. táblázat - Az adatok csoportosítása az A.2.2. e) lépése szerint
|
Változó hosszúságú üzenetek Dátum és óra, perc megadása Nem számlálja a kagylóletevéseket Kiírja az üzenetek számát |
Beérkezö üzenetek |
|
Titkos hozzáférési kód Fejhallgató jack csatlakozás |
Magántitok |
|
Világos utasítások Gyors tájékoztató kártya |
Utasítások |
|
Világosan jelzett parancsok Könnyen kezelhetö Külsö telefonról távüzemeltethetö |
Parancsok |
|
Könnyen törölhetö "Kiválasztott" üzenetek törlése |
Törlés |
A benchmarking arra használatos, hogy összehasonlítsuk saját folyamatainkat elismert vezetö vállalatokéival a minöségjavítási lehetöségek feltárása céljából.
A benchmarking folyamatokat, termékek és szolgáltatások teljesítményeit hasonlítja össze elismert vezetö cégekével. Elösegíti a célok meghatározását és a fontossági sorrend elkészítését a piaci versenyhelyzeti elönyök megszerzésére irányuló tervek elkészítéséhez.
a) A benchmarking tételeinek
folyamatok kulcsfontosságú adatainak, ill. végtermékeinek kell lenniük;
a folyamat-végtermék benchmarkingnak közvetlenül a vevök igényeihez kell kapcsolódniuk.
b) Meghatározandó, hogy ki ellen kell folytatni a benchmarkingot:
azon tipikus szervezetek ellen, akik akár közvetlen versenytársak, akár nem, de elismert vezetö cégek a szóbanforgó termék tekintetében.
c) Adatok gyüjtendök:
a gyártási folyamatok teljesítményeiröl és a vevök szükségleteiröl, közvetlen kapcsolatteremtés, felmérés, beszélgetés, személyes, vagy hivatalos kapcsolatok kihasználása és szakfolyóiratok útján.
d) Az adatok rendezése és elemzése:
az elemzés célja megállapítani a legjobb gyakorlatot valamennyi, érdeklödési körünkbe tartozó cikkre.
e) A benchmarking tartalma:
minöségjavítás lehetöségeinek meghatározása a vevök szükségletei és a versenytárs és nem-versenytárs gyártó vállalatok teljesítményei alapján.
A brainstormingot bizonyos problémák lehetséges megoldásainak és a minöségjavítás potenciális lehetöségeinek meghatározására használják.
A brainstorming technika egy team kreatív gondolkodásmódjának letapogatására szolgál, melynek során létrehoz és tisztáz egy sor ötletet, problémát és megoldást.
Két fázisra különül el.
a) A generálás fázisa
Az irányító ismerteti a brainstorming játékszabályait és az összejövetel célját, ezután a tagok készítenek egy ötletjegyzéket. A cél az, hogy a lehetséges legtöbb ötletet sorolják fel.
b) A tisztázás fázisa
A team ismerteti a jegyzéket, hogy megbizonyosodjon afelöl, hogy mindenki megértett minden ötletet. Az ötletek értékelése akkor történik meg, amikor a brainstorming összejövetel befejezödött.
A brainstorming irányelvei:
legyen egy meghatározott irányító személy;
a brainstorming összejövetel célját világosan határozzák meg;
a team minden tagja sorra kerül és egyszerre egyetlen ötletet mondhat el;
ha lehet, a team tagjai építsenek egymás ötleteire;
ebben a stádiumban senkinek az ötletét sem szabad kritizálni, vagy vita tárgyává tenni;
az ötleteket feljegyzik egy olyan helyen, ahol a team valamennyi tagja láthatja;
az a folyamat mindaddig folytatódik, amíg nem mondanak több új ötletet;
Minden ötletet tisztázás céljából megtárgyalnak.
Az ok-hatás ábrát arra használják, hogy
az ok-okozati összefüggéseket kielemezzék;
az ok-okozati összefüggéseket közöljék;
megkönnyítsék a problémák megoldását a jelenségtöl kiindulva az okon keresztül a megoldás felé.
Az ok-hatás ábra olyan eszköz, amely egy adott okozat (pl. egy minöségi jellemzö változásai) és lehetséges okai közötti összefüggések átgondolására és kimutatására szolgál. A számos lehetséges okot fö kategóriákba és alosztályokba sorolják, úgyhogy az ábra egy halcsontvázhoz hasonlít. Ezért ez az eszköz halszálkadiagramm néven közismert.
a) Az okozatot világosan és tömören kell megfogalmazni.
b) A lehetséges okok fö kategóriáit kell meghatározni.
A figyelembeveendö tényezök:
adat- és információrendszerek;
környezet;
berendezés;
anyagok;
mérések;
módszerek;
az emberek.
c) Elkezdjük szerkeszteni a diagrammot, meghatározzuk az okozatot a jobboldalon egy kockában és a fö kategóriákat, mint "betápokat" helyezzük el az "okozat" kocka felé mutatóan (lásd az A.2. ábrát).
d) A diagrammot úgy fejlesztjük tovább, hogy átgondoljuk és beleírjuk az összes következö szintü okot és folytatjuk ezt a folyamatot a magasabbrendü szintekre is. A jól kifejlesztett diagramm minden ágán legalább két szint van, többnyire három, vagy még több (lásd az A.3. ábrát).


|
MEGJEGYZÉSEK: 10 Az ok-hatás ábra megszerkesztésének egy alternatív módszere, hogy brainstorming útján elöállítjuk az összes lehetséges okot, utána kategóriákba csoportosítjuk ezeket, majd alosztályokba az affinitási diagramm segítségével. 11 Egyes esetekben, egy folyamat lépéseinek felsorolása, mint fö kategóriák, elönyös lehet; ha pl. egy folyamat lefolyása a javítani szándékolt okozat. A folyamatábrakészítés is gyakran hasznos a lépések meghatározása céljára. 12 Ha egyszer elkészült, a diagramm "élö szerszám" lehet a to-vábbi finomításhoz, amely a megszerzett új ismeret és tapasztalat nyomán kerülhet bevezetésre. 13 A diagrammot gyakran csoportosan készítik el, de elkészítheti olyan személy is, aki elegendö szakismerettel és tapasztalattal rendelkezik a folyamatról. |
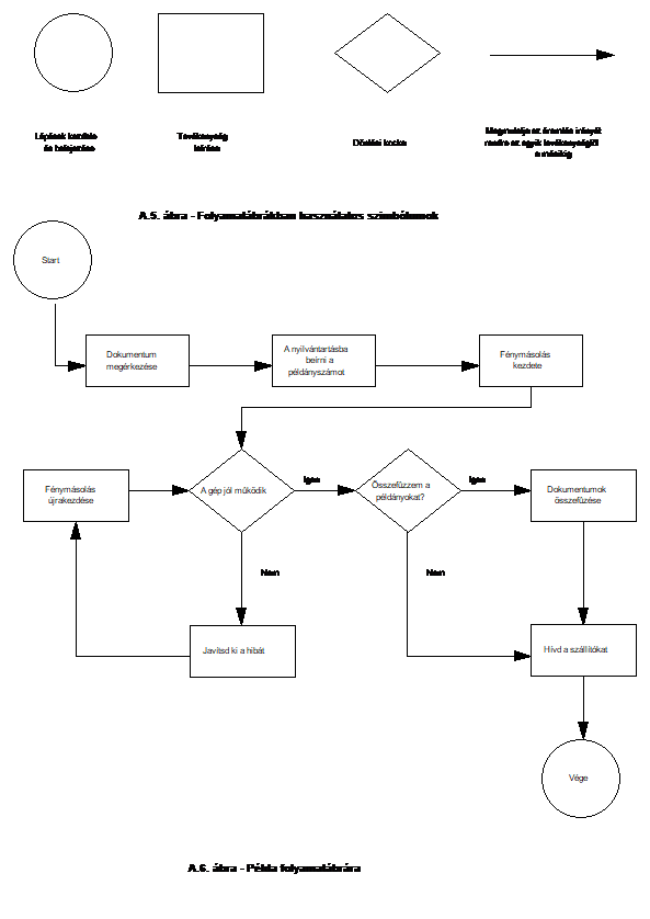
A.6 FolyamatábraA.6.1 Alkalmazási területA folyamatábrát arra használják, hogy egy meglevö folyamatot leírjanak vele, vagy egy új folyamatot tervezzenek meg. A.6.2 Leírása |
|
A.5.4. Példa Az A.4. ábra egy rosszminöségi fénymásolás ok-hatás ábráját mutatja be. |
A folyamatábra képi ábrázolása egy folyamat lépéseinek, jól használható a javítási lehetöségek vizsgálatára, mert részletesen megismerhetö belöle, hogy a folyamat egyáltalán hogyan müködik. Azzal, hogy megvizsgáljuk, hogy a folyamat különbözö lépései hogyan kapcsolódnak egymáshoz, gyakran fel lehet fedezni a potenciális hibaforrásokat. A folyamatábrákat bármely folyamat bármely részéhez el lehet készíteni az anyagfolyamáb-rától kiindulva az értékesítés lépéseiig vagy a termék szervizeléséig. |

A folyamatábrákat könnyen felismerhetö szimbólumokból szerkesztik meg. Az általánosan használt szimbólumokat az A.5. ábra tünteti fel.
A .6.3.1. Egy meglevö folyamat leírása
a) A folyamat kezdetének és végének meghatározása.
b) A teljes folyamatot áttekintése az indulástól a befejezésig.
c) A folyamat egyes lépéseinek meghatározása (tevékenységek, döntések, inputok, outputok)
d) Folyamatábra felvázolása a folyamat szemléltetésére.
e) A vázlat átnézése a folyamatban résztvevö dolgozókkal közösen.
f) Az átnézés alapján a folyamatábra kija-vítása.
g) A folyamatábra ellenörzése a tényleges folyamat alapján.
h) A folyamatábra dátumozása késöbbi hi-vatkozás és használat céljából. (Annak feljegyzésére is szolgál, hogy hogyan müködik jelenleg a folyamat és felhasználható javítási lehetöségek meghatározására.)
A .6.3.2. Egy új folyamat megtervezése
a) A folyamat kezdetének és végének meghatározása.
b) A folyamatban használandó lépések szemléltetése (tevékenységek, döntések, inputok, outputok).
c) A folyamat egyes lépéseinek meghatározása (tevékenységek, döntések, inputok, outputok)
d) Folyamatábra felvázolása a folyamat szemléltetésére.
e) A vázlat átnézése a folyamatban várhatóan résztvevö dolgozókkal közösen.
f) Az átnézés alapján a folyamatábra kija-vítása.
g) A folyamatábra dátumozása késöbbi hi-vatkozás és használat céljából. (Annak feljegyzésére is szolgál, hogy hogyan tervezik a folyamat müködését és felhasználható tervjavítási lehetöségek meghatározására.)
A.6.4. Példa
Az A.6. ábrán bemutatott folyamatábra egy dokumentáció fénymásolásának folyamatát ábrázolja.
A fadiagrammot arra használják, hogy kimutassák egy téma és a hozzá kapcsolódó összetevö elemek közötti viszonyt.
A.7.2 Leírása
A fadiagramm rendszeres jelleggel összetevö elemeire tördeli a témát. A brainstorm-ing útján nyert ötletek, amelyeket affinitási diagrammba vittek fel, vagy csoportosítottak, átírhatók fadiagrammba a logikai és a sorrendi kapcsolatok bemutatására.. Ezt az eszközt fel lehet használni a tervezésben és a problémamegoldásban.
a) A tanulmányozandó téma egyszerü és világos megfogalmazása.
b) A téma fö kategóriáinak megfogalmazása. (Brainstorming útján, vagy az affinitási diagramm fejléckártyáinak használatával.)
c) A diagramm megszerkesztése úgy, hogy a témát tartalmazó kocka baloldalra kerüljön. A fö kategóriákat ennek jobboldalán kell bekötni.
d) Minden egyes fö kategóriához az összetevö elemek és további alsóbb besorolású elemek meghatározása.
e) Az összetevö elemek és további alsóbb besorolású elemek jobbról bekötése minden egyes fö kategóriához.
f) A diagramm átnézése annak biztosítására, hogy sem sorrendi, sem logikai hézag nincs.
A.7.4. Példa
Az A.7. ábrán bemutatott fadiagramm egy telefonos üzenetrögzítöt ábrázol.
A szabályozó kártyákat az alábbi célokra használják:
a) Diagnosztizálásra: egy folyamat stabilitásának meghatározására.
b) Szabályozásra: annak meghatározására, hogy egy folyamatba mikor kell beavatkozni és mikor lehet hagyni úgy, ahogy van.
c) Igazolásra: a folyamat javításának igazolására.
A.8.2 Leírása
A szabályozó kártya segítségével különbséget lehet tenni a bizonyos ismert, vagy speciális okok következtében elöálló változások és a folyamat jellegéböl következö véletlen változások között. A véletlen változások véletlenszerüen ismétlödnek elöre megmondható határok között. A bizonyos ismert, vagy speciális okok következtében elöálló változások azt jelzik, hogy a folyamatot befolyásoló egyes tényezöket meg kell határozni, ki kell vizsgálni és ellenörzés alá kell vonni.
A szabályozó kártyák megszerkesztése matematikai statisztikai alapokon történik. A szabályozó kártyák az üzemi adatokat tartalmazzák és olyan határértékek vannak rajtuk megadva, amelyen a jövöben észlelt értékek várhatóan belül maradnak, amennyiben a folyamatot nem befolyásolja váratlan ismert, vagy speciális ok. Az ide vonatkozó nemzetközi szabványokat (pl. az ISO 7870 és az ISO 8258, lásd a B-mellékletet) kell használni a szabályozó kártyákra vonatkozó további információ végett.
14. MEGJEGYZÉS: Számos szabályozási módszer van forgalomban, melyet a folyamatok, termékek és bármilyen output mérhetö, vagy megszámlálható jellemzöire alkalmazni lehet. Egy szervezetnek megfelelö képzést kell kapnia és alkalmas szakismereteket kell szereznie arról, hogy hogyan szerkeszt és hogyan használ szabályozó kártyákat.
a) Azon jellemzö kiválasztása, amelyre a szabályozó kártyát alkalmazni fogják.
b) Az alkalmas szabályozó kártyatípus kiválasztása.
c) Meg kell határozni a mintát (azon munkadarabok csoportját, amelyen belül a változásokat kizárólag véletlen jellegünek tételezzük fel), nagyságát, a mintavétel gyakoriságát.
d) Legalább 20-25 mintát kell venni és adatait feljegyezni, vagy a korábban feljegyzett adatokat felhasználni.
e) Kiszámítandók minden egyes minta statisztikai jellemzö adatai.
f) Kiszámítandók a beavatkozási határok az egyes minták statisztikai adatai alapján.
g) Megszerkesztendö a kártya és belerajzolandók a mintastatisztikák.
h) Az ábra megvizsgálandó a beavatkozási határon kívülre esö pontokra és olyan pontsorokra, amelyek rendszeres hibaok jelenlétére utalnak.
i) Dönteni kell a további teendökröl.
|
(Tárgy) |
|
(Fö kategóriák) |
|
(Komponens elemek) |
|
(Alosztályok) |
|||||||||||||||||||||||
|
Változó
hosszúságú üzenetek Kijelzi
az üzenetek Titkos
hozzáférési kód Fejhallgató jack csatlakozás Világos
utasítások Gyors
tájékoztató Világosan
jelzett Könnyen
kezelhetö Külsö
állomásról távüzemeltethetö Könnyen
törölhetö "Kiválasztott"
üzenetek törlése |
|
|
|
|
|
|
|||||||||||||||||||||||
|
|
|
|
|
|
|
|
|||||||||||||||||||||||
|
|
|
Beérkezö üzenetek |
|
|
|
Nem számolja a kagylóletevésket |
|||||||||||||||||||||||
|
|
|
|
|
|
|
|
|||||||||||||||||||||||
|
|
|
|
|
|
|
Dátum és óra, perc megadása |
|||||||||||||||||||||||
|
|
|
|
|
|
|
|
|||||||||||||||||||||||
|
|
|
Titkosítás |
|
|
|
|
|||||||||||||||||||||||
|
|
|
|
|
|
|
||||||||||||||||||||||||
|
|
|
|
|
|
|
|
|||||||||||||||||||||||
|
|
|
|
|
|
|
|
|||||||||||||||||||||||
|
|
|
Utasítások |
|
|
|
|
|||||||||||||||||||||||
|
|
|
|
|
|
|
|
|||||||||||||||||||||||
|
|
|
|
|
|
|
|
|||||||||||||||||||||||
|
|
|
|
|
|
|
|
|||||||||||||||||||||||
|
|
|
|
|
|
|
|
|||||||||||||||||||||||
|
|
|
Vezérlések |
|
|
|
|
|||||||||||||||||||||||
|
|
|
|
|
|
|
|
|||||||||||||||||||||||
|
|
|
|
|
|
|
|
|||||||||||||||||||||||
|
|
|
|
|
|
|
|
|||||||||||||||||||||||
|
|
|
Törlés |
|
|
|
|
|||||||||||||||||||||||
|
|
|
|
|
|
|
|
|||||||||||||||||||||||
|
|
|
|
|
|
|
|
|||||||||||||||||||||||
|
|
|
|
|
|
|
|
|||||||||||||||||||||||
|
A.7. ábra - Példa a fa-diagrammra |
|||||||||||||||||||||||||||||
A.8.4 Példa
A túloldali A.3. táblázat adataiból készítettük el. az A.8. ábrán látható szabályozó kártyát.
A.3. táblázat - Kitöltési adatok
és mintából vett statisztikák (
az értékek grammban értendök
|
Minta száma |
X1 |
X2 |
X3 |
X4 |
X5 |
X |
|
|
|
1 |
47 |
32 |
44 |
35 |
20 |
178 |
35,6 |
27 |
|
6 |
40 |
35 |
11 |
38 |
33 |
157 |
31,4 |
29 |
|
11 |
28 |
44 |
40 |
31 |
18 |
161 |
32,2 |
26 |
|
16 |
7 |
31 |
23 |
18 |
32 |
111 |
22,2 |
25 |
|
21 |
52 |
42 |
52 |
24 |
25 |
195 |
39,0 |
28 |
|
|
|
|
|
|
|
Összesen |
746,6 |
686 |
|
|
|
|
|
|
|
Átlag |
|
|
![]()
![]()
![]()
A.8. ábra - A
letöltési adatokból készített
és R görbék
A hisztogrammot az alábbi célokra használják:
a szóráskép ábrázolására.
a folyamat viselkedését szemléltetö információ szerzésére.
döntést hozni arról, hogy hová kon-centráljuk a javítási eröfeszítéseket.
A.9.2 Leírása
Az adatokat egyenlö szélességü és változó magasságú oszlopok segítségével ábrázoljuk. Az oszlopszélesség egy intervallumot jelent az adatok terjedelmén belül. Az oszlopmagasság jelenti az adott intervallumba esö adatok darabszámát. A változó magasságú görbe lefutása meg-adja az adatok eloszlását. Az A.9. ábra bemutatja a négy leggyakrabban elöfor-duló szórásfüggvényt. Ezen görbék elemzése során betekintést lehet nyerni a folyamatok viselkedésébe.
a) Értékadatok felvétele.
b) A legkisebbnek a legnagyobból történö kivonása útján az adatok terjedelmé-nek meghatározása.
c) Meg kell határozni a hisztogramm intervallumainak számát (rendszerint 6 és 12 között) és a terjedelmet [b)-lépés] el kell osztani az intervallumok számával az egyes intervallumok szé-lességének meghatározása céljából.
d) A vízszintes tengelyre az értékadatokat kell felvinni.
e) A függöleges tengelyre a gyakorisági skálát kell felvinni (az észlelések számát százalékosan).
f) Megrajzolandó az egyes intervallumok magassága, amely az adott interval-lumba esö adatok darabszámával egyenlö.
15. MEGJEGYZÉS: Lehetséges olyan adatfelvételi formanyomtatványt tervezni, amely közvetlenül hisztogrammot képez a felvett adatokból. Ezt a formanyomtatványt szokták gyakran "vonalkázós lapnak" nevezni.
A.9.4. Példa
Az A.10. ábrán bemutatott hisztogramm a szabályozó kártya példában (A.3. táblá-zat) használt letöltési adatokból készült.




A.9. ábra - Hisztogrammok leggyakrabban elöforduló alakjai

Súly, gramm
A.10. ábra - Példa a hisztogrammra
A Pareto-diagrammot az alábbi célokra használják:
az egyes tényezöknek a teljes jelenséghez való hozzájárulásának fontossági sorrendben történö ábrázolására.
a javítási lehetöségek rangsorolására.
A.10.2 Leírása
A Pareto-diagramm egyszerü grafikus technika elemek rangsorolására a leg-gyakrabban elöfordulótól a legritkábban bekövetkezöig. A Pareto-diagramm a Pareto-elven alapul, amely azt mondja ki, hogy mindössze néhány ok okozza az okozatok legnagyobb részét. Ha szét-választjuk az elemeket fontosság szerint a legfontosabb elemektöl a kevésbbé fon-tosakig, akkor tudjuk a legkisebb ráfordí-tással a legnagyobb javulást elérni.
A Pareto-diagramm csökkenö sorrendben ábrázolja az egyes okok relatív hozzájárulását az összhatáshoz. A relatív hozzájárulást a gyakoriságra lehet alapozni, vagy az egyes okokkal kapcsolatban felmerült költségre, vagy egyéb olyan intézkedésre, amely a végeredményre kihatással volt. Az egyes elemek relatív hozzájárulását oszlopokkal ábrázoljuk. A kumulált gyakorisági görbe mutatja az egyes elemek kumulált (összegezett) összhatását.
a) A vizsgálandó elemek kiválasztása.
b) A vizsgálandó mértékegységek kiválasztása, ez lehet a gyakoriság is, a költség, vagy más mérhetö befolyás.
c) Meg kell határozni azt az idöszakot, ahonnan a vizsgálandó adatokat veszzük.
d) A vízszintes tengelyre balról jobbra kell felvinni az elemeket, a mértékegység szerint vett értékük csökkenö sorrendjében. Az utolsó néhány értéket össze lehet vonni egy "egyéb" kategóriába. Ezt kell a jobbszélre felvinni aztán.
e) Két függöleges tengelyt kell szerkeszteni, a vízszintes tengely két végén. A baloldali skálát kell a mértékegységre kalibrálni, és magasságának az oszlopok magasságának összegével kell egyenlönek lennie. A jobboldali skálának ugyanilyen magasságúnak kell lennie, de százalékra kell beosztva lennie 1%-tól 100%-ig.
f) Minden egyes elem fölé egy téglalapot kell rajzolni, amelynek magassága a mértékegységben vett értéknagyságával arányos.
g) Megrajzolandó a kumulált gyakorisági görbe az egyes elemek magasságának balról jobbra történö összegezése útján (lásd az A.11. ábrát).
h) A Pareto-diagrammból meghatározandók a minöségjavítás céljára a legjobb eredményt hozó elemek.
A.10.4. Példa
Az A.11. ábrán bemutatott Pareto-dia-gramm telefonok üzemzavarjelentéseiböl készült.

MEGJEGYZÉS - A fenti diagramm kimutatja, hogy a
zajos vonalak és a nyíltvonali zavarok a telefon üzemzavarjelentések 72%-át
okozzák és ez
megmutatja, hogy merre keresendök a minöségjavításra a legjobb
eredményt hozó lehetöségek.
A.11. ábra Példa a Pareto-diagrammra






A.12. ábra - Általánosan elöforduló pontdiagrammok
A pontdiagrammot arra használják, hogy felfedezzék és ábrázolják az összefüggést két, egymáshoz rendelt adatsor között, illetve igazolják az elözetesen feltételezett összefüggést a két, egymáshoz rendelt adatsor közt.
A.11.2 Leírása
A pontdiagramm grafikus technika két, egymáshoz rendelt adatsor kapcsolatának tanulmányozására, melyben az adatok párban fordulnak elö [pl. (x, y), mindegyik adatsorból egy]. A pontdiagrammban a párok egy pont-ködfoltot alkotnak. Az összetartozó adatsorok közötti kapcsolatra a pont-ködfolt alakjából lehet következtetni. X és Y között a pozitív kapcsolat azt jelenti, hogy X növekvö értékéhez Y növekvö értékei tartoznak. X és Y között a negatív kapcsolat azt jelenti, hogy X növekvö értékéhez Y csökkenö értékei tartoznak.
A pont-ködök hat gyakran elöforduló alakját mutatja be az A.12. ábra. Az alakok és formák tanulmányozásával lehet betekintést kapni az adatsorok közti kapcsolatba.
a) A két, egymáshoz rendelt adatsorból, melyek közt a fennálló kapcsolatot vizsgálni akarjuk, (x, y) adatpárokat kell kiválasztani. Kívánatos, hogy legalább 30 adatpár álljon rendelkezésre.
b) Meg kell határozni az x és y tengelyek megnevezését és mértékegységét.
c) Meg kell határozni az x és y minimális és maximális értékeit és ezek segítségével el kell készíteni a vízszintes (x) és függöleges (y) tengely skálabeosztását. Mindkét tengelynek körülbelül egyenlö hosszúságúnak kell lennie.
d) Az (x, y) adatpárokat ábrázoljuk ezután. Ha két adatpárnak azonosak az értékei, vagy egy koncentrikus körrel jelöljük a pont köré rajzolva, vagy melléje rajzolunk még egy pontot.
e) Megvizsgáljuk a pontköd alakját, hogy meghatározhassuk a kapcsolat típusát és szorosságát.
A.11.4. Példa
Az A.4. táblázatban egy adalék mennyisége és az általa eredményezett hozam adatait tüntettük fel. Az adatokból képzett pontdiagrammot ábrázoltuk az A.13. ábrán.
A.4. táblázat - Az "A"-adalék mennyisége és a hozzá kapcsolódó hozam
|
Tétel |
"A"-adalék g |
Hozam |
Tétel |
"A"-adalék g |
Hozam |
Tétel |
"A"-adalék g |
Hozam |
|
1 |
8,7 |
88,7 |
11 |
8,6 |
88,9 |
21 |
8,7 |
89,6 |
|
2 |
9,2 |
91,1 |
12 |
8,9 |
88,4 |
22 |
8,3 |
88,1 |
|
3 |
8,6 |
91,2 |
13 |
8,8 |
87,4 |
23 |
8,9 |
90,8 |
|
4 |
9,2 |
89,5 |
14 |
8,4 |
87,4 |
24 |
8,9 |
88,6 |
|
5 |
8,7 |
89,6 |
15 |
8,8 |
89,1 |
25 |
9,3 |
92,8 |
|
6 |
8,7 |
89,2 |
16 |
8,4 |
89,4 |
26 |
8,7 |
87,2 |
|
7 |
8.5 |
87,7 |
17 |
8,2 |
86,4 |
27 |
9,1 |
92,5 |
|
8 |
9,2 |
88,5 |
18 |
9,2 |
92,2 |
28 |
8,7 |
91,2 |
|
9 |
8,5 |
86,6 |
19 |
8,7 |
90,9 |
29 |
8,7 |
88,2 |
|
10 |
8,3 |
89,6 |
20 |
9,4 |
90,5 |
30 |
8,9 |
90,4 |

MEGJEGYZÉS - Ez a pontdiagramm kimutatja, hogy az "A"-adalék mennyisége és az általa eredményezett hozam között gyenge pozitív összefüggés áll fenn.
A.13. ábra Példa a pontdiagrammra
(tájékoztató jellegü)
|
[1] ISO 7870 :-[2], Szabályozó kártyák - Általános irányelvek és bevezetés. |
[4] ISO 9004-2:1991,Minöségirányítás és minöségrendszer elemei - 2, rész: Irányelvek a szolgáltató vállalatok számára |
|
[2] ISO 8258:1991, Aszimmetrikus szabályozó kártyák |
[5] ISO 9004-3:1993, Minöségirányítás és minöségrendszer elemei - 3. rész: Irányelvek a feldolgozott anyagok számára. |
|
[3] ISO 9004:1987, Minöségirányítás és minöségrendszer elemei - Irányelvek |
|
CL = 29,86
![]()
![]()
Találat: 3326